1、选择索引的数据类型
MySQL支持很多数据类型,选择合适的数据类型存储数据对性能有很大的影响。通常来说,可以遵循以下一些指导原则:
(1)越小的数据类型通常更好:越小的数据类型通常在磁盘、内存和CPU缓存中都需要更少的空间,处理起来更快。
(2)简单的数据类型更好:整型数据比起字符,处理开销更小,因为字符串的比较更复杂。在MySQL中,应该用内置的日期和时间数据类型,而不是用字符串来存储时间;以及用整型数据类型存储IP地址。
(3)尽量避免NULL:应该指定列为NOT NULL,除非你想存储NULL。在MySQL中,含有空值的列很难进行查询优化,因为它们使得索引、索引的统计信息以及比较运算更加复杂。你应该用0、一个特殊的值或者一个空串代替空值。
1.1、选择标识符
选择合适的标识符是非常重要的。选择时不仅应该考虑存储类型,而且应该考虑MySQL是怎样进行运算和比较的。一旦选定数据类型,应该保证所有相关的表都使用相同的数据类型。
(1) 整型:通常是作为标识符的最好选择,因为可以更快的处理,而且可以设置为AUTO_INCREMENT。
(2) 字符串:尽量避免使用字符串作为标识符,它们消耗更好的空间,处理起来也较慢。而且,通常来说,字符串都是随机的,所以它们在索引中的位置也是随机的,这会导致页面分裂、随机访问磁盘,聚簇索引分裂(对于使用聚簇索引的存储引擎)。
2、索引入门
对于任何DBMS,索引都是进行优化的最主要的因素。对于少量的数据,没有合适的索引影响不是很大,但是,当随着数据量的增加,性能会急剧下降。
如果对多列进行索引(组合索引),列的顺序非常重要,MySQL仅能对索引最左边的前缀进行有效的查找。例如:
假 设存在组合索引it1c1c2(c1,c2),查询语句select * from t1 where c1=1 and c2=2能够使用该索引。查询语句select * from t1 where c1=1也能够使用该索引。但是,查询语句select * from t1 where c2=2不能够使用该索引,因为没有组合索引的引导列,即,要想使用c2列进行查找,必需出现c1等于某值。
2.1、索引的类型
索引是在存储引擎中实现的,而不是在服务器层中实现的。所以,每种存储引擎的索引都不一定完全相同,并不是所有的存储引擎都支持所有的索引类型。
2.1.1、B-Tree索引
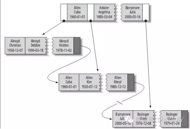
假设有如下一个表:
CREATE TABLE People (
last_name varchar(50) not null,
first_name varchar(50) not null,
dob date not null,
gender enum('m', 'f') not null,
key(last_name, first_name, dob)
);其索引包含表中每一行的last_name、first_name和dob列。其结构大致如下:

索引存储的值按索引列中的顺序排列。可以利用B-Tree索引进行全关键字、关键字范围和关键字前缀查询,当然,如果想使用索引,你必须保证按索引的最左边前缀(leftmost prefix of the index)来进行查询。
(1)匹配全值(Match the full value):对索引中的所有列都指定具体的值。例如,上图中索引可以帮助你查找出生于1960-01-01的Cuba Allen。
(2)匹配最左前缀(Match a leftmost prefix):你可以利用索引查找last name为Allen的人,仅仅使用索引中的第1列。
(3)匹配列前缀(Match a column prefix):例如,你可以利用索引查找last name以J开始的人,这仅仅使用索引中的第1列。
(4)匹配值的范围查询(Match a range of values):可以利用索引查找last name在Allen和Barrymore之间的人,仅仅使用索引中第1列。
(5)匹配部分精确而其它部分进行范围匹配(Match one part exactly and match a range on another part):可以利用索引查找last name为Allen,而first name以字母K开始的人。
(6)仅对索引进行查询(Index-only queries):如果查询的列都位于索引中,则不需要读取元组的值。
由于B-树中的节点都是顺序存储的,所以可以利用索引进行查找(找某些值),也可以对查询结果进行ORDER BY。当然,使用B-tree索引有以下一些限制:
(1) 查询必须从索引的最左边的列开始。关于这点已经提了很多遍了。例如你不能利用索引查找在某一天出生的人。
(2) 不能跳过某一索引列。例如,你不能利用索引查找last name为Smith且出生于某一天的人。
(3) 存储引擎不能使用索引中范围条件右边的列。例如,如果你的查询语句为WHERE last_name="Smith" AND first_name LIKE 'J%' AND dob='1976-12-23',则该查询只会使用索引中的前两列,因为LIKE是范围查询。
以上就是Mysql索引和优化的内容,更多相关内容请关注PHP中文网(www.php.cn)!
