摘要:
本篇介绍下Mysql的InnoDB索引相关知识,从各种树到索引原理到存储的细节。
InnoDB是Mysql的默认存储引擎(Mysql5.5.5之前是MyISAM,文档)。本着高效学习的目的,本篇以介绍InnoDB为主,少量涉及MyISAM作为对比。
这篇文章是我在学习过程中总结完成的,内容主要来自书本和博客(参考文献会给出),过程中加入了一些自己的理解,描述不准确的地方烦请指出。
1 各种树形结构
本来不打算从二叉搜索树开始,因为网上已经有太多相关文章,但是考虑到清晰的图示对理解问题有很大帮助,也为了保证文章完整性,最后还是加上了这部分。
先看看几种树形结构:
1 搜索二叉树:每个节点有两个子节点,数据量的增大必然导致高度的快速增加,显然这个不适合作为大量数据存储的基础结构。
2 B树:一棵m阶B树是一棵平衡的m路搜索树。最重要的性质是每个非根节点所包含的关键字个数 j 满足:┌m/2┐ - 1
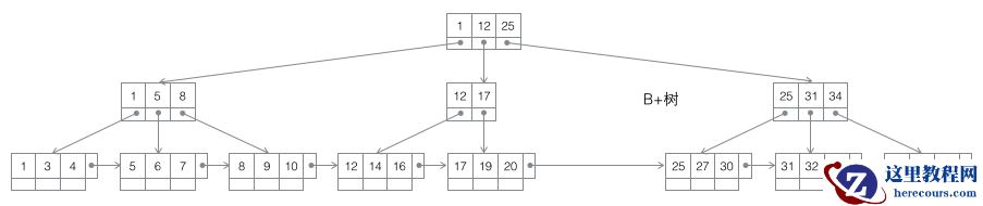
3 B+树:一棵m阶B树是一棵平衡的m路搜索树。最重要的性质是每个非根节点所包含的关键字个数 j 满足:┌m/2┐ - 1
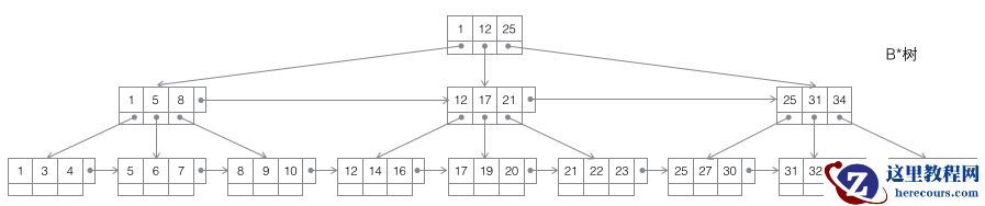
4 B*树:一棵m阶B树是一棵平衡的m路搜索树。最重要的两个性质是1每个非根节点所包含的关键字个数 j 满足:┌m2/3┐ - 1



B/B+/B*三种树有相似的操作,比如检索/插入/删除节点。这里只重点关注插入节点的情况,且只分析他们在当前节点已满情况下的插入操作,因为这个动作稍微复杂且能充分体现几种树的差异。与之对比的是检索节点比较容易实现,而删除节点只要完成与插入相反的过程即可(在实际应用中删除并不是插入的完全逆操作,往往只删除数据而保留下空间为后续使用)。
先看B树的分裂,下图的红色值即为每次新插入的节点。每当一个节点满后,就需要发生分裂(分裂是一个递归过程,参考下面7的插入导致了两层分裂),由于B树的非叶子节点同样保存了键值,所以已满节点分裂后的值将分布在三个地方:1原节点,2原节点的父节点,3原节点的新建兄弟节点(参考5,7的插入过程)。分裂有可能导致树的高度增加(参考3,7的插入过程),也可能不影响树的高度(参考5,6的插入过程)。

B+树的分裂:当一个结点满时,分配一个新的结点,并将原结点中1/2的数据复制到新结点,最后在父结点中增加新结点的指针;B+树的分裂只影响原结点和父结点,而不会影响兄弟结点,所以它不需要指向兄弟节点的指针。

B*树的分裂:当一个结点满时,如果它的下一个兄弟结点未满,那么将一部分数据移到兄弟结点中,再在原结点插入关键字,最后修改父结点中兄弟结点的关键字(因为兄弟结点的关键字范围改变了)。如果兄弟也满了,则在原结点与兄弟结点之间增加新结点,并各复制1/3的数据到新结点,最后在父结点增加新结点的指针。可以看到B*树的分裂非常巧妙,因为B*树要保证分裂后的节点还要2/3满,如果采用B+树的方法,只是简单的将已满的节点一分为二,会导致每个节点只有1/2满,这不满足B*树的要求了。所以B*树采取的策略是在本节点满后,继续插入兄弟节点(这也是为什么B*树需要在非叶子节点加一个兄弟间的链表),直到把兄弟节点也塞满,然后拉上兄弟节点一起凑份子,自己和兄弟节点各出资1/3成立新节点,这样的结果是3个节点刚好是2/3满,达到B*树的要求,皆大欢喜。

B+树适合作为数据库的基础结构,完全是因为计算机的内存-机械硬盘两层存储结构。内存可以完成快速的随机访问(随机访问即给出任意一个地址,要求返回这个地址存储的数据)但是容量较小。而硬盘的随机访问要经过机械动作(1磁头移动 2盘片转动),访问效率比内存低几个数量级,但是硬盘容量较大。典型的数据库容量大大超过可用内存大小,这就决定了在B+树中检索一条数据很可能要借助几次磁盘IO操作来完成。如下图所示:通常向下读取一个节点的动作可能会是一次磁盘IO操作,不过非叶节点通常会在初始阶段载入内存以加快访问速度。同时为提高在节点间横向遍历速度,真实数据库中可能会将图中蓝色的CPU计算/内存读取优化成二叉搜索树(InnoDB中的page directory机制)。

真实数据库中的B+树应该是非常扁平的,可以通过向表中顺序插入足够数据的方式来验证InnoDB中的B+树到底有多扁平。我们通过如下图的CREATE语句建立一个只有简单字段的测试表,然后不断添加数据来填充这个表。通过下图的统计数据(来源见参考文献1)可以分析出几个直观的结论,这几个结论宏观的展现了数据库里B+树的尺度。
1 每个叶子节点存储了468行数据,每个非叶子节点存储了大约1200个键值,这是一棵平衡的1200路搜索树!
2 对于一个22.1G容量的表,也只需要高度为3的B+树就能存储了,这个容量大概能满足很多应用的需要了。如果把高度增大到4,则B+树的存储容量立刻增大到25.9T之巨!
3 对于一个22.1G容量的表,B+树的高度是3,如果要把非叶节点全部加载到内存也只需要少于18.8M的内存(如何得出的这个结论?因为对于高度为2的树,1203个叶子节点也只需要18.8M空间,而22.1G从良表的高度是3,非叶节点1204个。同时我们假设叶子节点的尺寸是大于非叶节点的,因为叶子节点存储了行数据而非叶节点只有键和少量数据。),只使用如此少的内存就可以保证只需要一次磁盘IO操作就检索出所需的数据,效率是非常之高的。

2 Mysql的存储引擎和索引
可以说数据库必须有索引,没有索引则检索过程变成了顺序查找,O(n)的时间复杂度几乎是不能忍受的。我们非常容易想象出一个只有单关键字组成的表如何使用B+树进行索引,只要将关键字存储到树的节点即可。当数据库一条记录里包含多个字段时,一棵B+树就只能存储主键,如果检索的是非主键字段,则主键索引失去作用,又变成顺序查找了。这时应该在第二个要检索的列上建立第二套索引。 这个索引由独立的B+树来组织。有两种常见的方法可以解决多个B+树访问同一套表数据的问题,一种叫做聚簇索引(clustered index ),一种叫做非聚簇索引(secondary index)。这两个名字虽然都叫做索引,但这并不是一种单独的索引类型,而是一种数据存储方式。对于聚簇索引存储来说,行数据和主键B+树存储在一起,辅助键B+树只存储辅助键和主键,主键和非主键B+树几乎是两种类型的树。对于非聚簇索引存储来说,主键B+树在叶子节点存储指向真正数据行的指针,而非主键。
InnoDB使用的是聚簇索引,将主键组织到一棵B+树中,而行数据就储存在叶子节点上,若使用"where id = 14"这样的条件查找主键,则按照B+树的检索算法即可查找到对应的叶节点,之后获得行数据。若对Name列进行条件搜索,则需要两个步骤:第一步在辅助索引B+树中检索Name,到达其叶子节点获取对应的主键。第二步使用主键在主索引B+树种再执行一次B+树检索操作,最终到达叶子节点即可获取整行数据。
MyISM使用的是非聚簇索引,非聚簇索引的两棵B+树看上去没什么不同,节点的结构完全一致只是存储的内容不同而已,主键索引B+树的节点存储了主键,辅助键索引B+树存储了辅助键。表数据存储在独立的地方,这两颗B+树的叶子节点都使用一个地址指向真正的表数据,对于表数据来说,这两个键没有任何差别。由于索引树是独立的,通过辅助键检索无需访问主键的索引树。
为了更形象说明这两种索引的区别,我们假想一个表如下图存储了4行数据。其中Id作为主索引,Name作为辅助索引。图示清晰的显示了聚簇索引和非聚簇索引的差异。


我们重点关注聚簇索引,看上去聚簇索引的效率明显要低于非聚簇索引,因为每次使用辅助索引检索都要经过两次B+树查找,这不是多此一举吗?聚簇索引的优势在哪?
1 由于行数据和叶子节点存储在一起,这样主键和行数据是一起被载入内存的,找到叶子节点就可以立刻将行数据返回了,如果按照主键Id来组织数据,获得数据更快。
2 辅助索引使用主键作为"指针" 而不是使用地址值作为指针的好处是,减少了当出现行移动或者数据页分裂时辅助索引的维护工作,使用主键值当作指针会让辅助索引占用更多的空间,换来的好处是InnoDB在移动行时无须更新辅助索引中的这个"指针"。也就是说行的位置(实现中通过16K的Page来定位,后面会涉及)会随着数据库里数据的修改而发生变化(前面的B+树节点分裂以及Page的分裂),使用聚簇索引就可以保证不管这个主键B+树的节点如何变化,辅助索引树都不受影响。
3 Page结构
如果说前面的内容偏向于解释原理,那后面就开始涉及具体实现了。
理解InnoDB的实现不得不提Page结构,Page是整个InnoDB存储的最基本构件,也是InnoDB磁盘管理的最小单位,与数据库相关的所有内容都存储在这种Page结构里。Page分为几种类型,常见的页类型有数据页(B-tree Node)Undo页(Undo Log Page)系统页(System Page) 事务数据页(Transaction System Page)等。单个Page的大小是16K(编译宏UNIV_PAGE_SIZE控制),每个Page使用一个32位的int值来唯一标识,这也正好对应InnoDB最大64TB的存储容量(16Kib * 2^32 = 64Tib)。一个Page的基本结构如下图所示:

每个Page都有通用的头和尾,但是中部的内容根据Page的类型不同而发生变化。Page的头部里有我们关心的一些数据,下图把Page的头部详细信息显示出来:

我们重点关注和数据组织结构相关的字段:Page的头部保存了两个指针,分别指向前一个Page和后一个Page,头部还有Page的类型信息和用来唯一标识Page的编号。根据这两个指针我们很容易想象出Page链接起来就是一个双向链表的结构。

再看看Page的主体内容,我们主要关注行数据和索引的存储,他们都位于Page的User Records部分,User Records占据Page的大部分空间,User Records由一条一条的Record组成,每条记录代表索引树上的一个节点(非叶子节点和叶子节点)。在一个Page内部,单链表的头尾由固定内容的两条记录来表示,字符串形式的"Infimum"代表开头,"Supremum"代表结尾。这两个用来代表开头结尾的Record存储在System Records的段里,这个System Records和User Records是两个平行的段。InnoDB存在4种不同的Record,它们分别是1主键索引树非叶节点 2主键索引树叶子节点 3辅助键索引树非叶节点 4辅助键索引树叶子节点。这4种节点的Record格式有一些差异,但是它们都存储着Next指针指向下一个Record。后续我们会详细介绍这4种节点,现在只需要把Record当成一个存储了数据同时含有Next指针的单链表节点即可。

User Record在Page内以单链表的形式存在,最初数据是按照插入的先后顺序排列的,但是随着新数据的插入和旧数据的删除,数据物理顺序会变得混乱,但他们依然保持着逻辑上的先后顺序。

把User Record的组织形式和若干Page组合起来,就看到了稍微完整的形式。

现在看下如何定位一个Record:
1 通过根节点开始遍历一个索引的B+树,通过各层非叶子节点最终到达一个Page,这个Page里存放的都是叶子节点。
2 在Page内从"Infimum"节点开始遍历单链表(这种遍历往往会被优化),如果找到该键则成功返回。如果记录到达了"supremum",说明当前Page里没有合适的键,这时要借助Page的Next Page指针,跳转到下一个Page继续从"Infimum"开始逐个查找。

详细看下不同类型的Record里到底存储了什么数据,根据B+树节点的不同,User Record可以被分成四种格式,下图种按照颜色予以区分。
1 主索引树非叶节点(绿色)
1 子节点存储的主键里最小的值(Min Cluster Key on Child),这是B+树必须的,作用是在一个Page里定位到具体的记录的位置。
2 最小的值所在的Page的编号(Child Page Number),作用是定位Record。
2 主索引树叶子节点(黄色)
1 主键(Cluster Key Fields),B+树必须的,也是数据行的一部分
2 除去主键以外的所有列(Non-Key Fields),这是数据行的除去主键的其他所有列的集合。
这里的1和2两部分加起来就是一个完整的数据行。
3 辅助索引树非叶节点非(蓝色)
1 子节点里存储的辅助键值里的最小的值(Min Secondary-Key on Child),这是B+树必须的,作用是在一个Page里定位到具体的记录的位置。
2 主键值(Cluster Key Fields),非叶子节点为什么要存储主键呢?因为辅助索引是可以不唯一的,但是B+树要求键的值必须唯一,所以这里把辅助键的值和主键的值合并起来作为在B+树中的真正键值,保证了唯一性。但是这也导致在辅助索引B+树中非叶节点反而比叶子节点多了4个字节。(即下图中蓝色节点反而比红色多了4字节)
3 最小的值所在的Page的编号(Child Page Number),作用是定位Record。
4 辅助索引树叶子节点(红色)
1 辅助索引键值(Secondary Key Fields),这是B+树必须的。
2 主键值(Cluster Key Fields),用来在主索引树里再做一次B+树检索来找到整条记录。

下面是本篇最重要的部分了,结合B+树的结构和前面介绍的4种Record的内容,我们终于可以画出一幅全景图。由于辅助索引的B+树与主键索引有相似的结构,这里只画出了主键索引树的结构图,只包含了"主键非叶节点"和"主键叶子节点"两种节点,也就是上图的的绿色和黄色的部分。

把上图还原成下面这个更简洁的树形示意图,这就是B+树的一部分。注意Page和B+树节点之间并没有一一对应的关系,Page只是作为一个Record的保存容器,它存在的目的是便于对磁盘空间进行批量管理,上图中的编号为47的Page在树形结构上就被拆分成了两个独立节点。

至此本篇就算结束了,本篇只是对InnoDB索引相关的数据结构和实现进行了一些梳理总结,并未涉及到Mysql的实战经验。这主要是基于几点原因:
1 原理是基石,只有充分了解InnoDB索引的工作方式,我们才有能力高效的使用好它。
2 原理性知识特别适合使用图示,我个人非常喜欢这种表达方式。
3 关于InnoDB优化,在《高性能Mysql》里有更加全面的介绍,对优化Mysql感兴趣的同学完全可以自己获取相关知识,我自己的积累还未达到能分享这些内容的地步。
另:对InnoDB实现有更多兴趣的同学可以看看Jeremy Cole的博客(参考文献三篇文章的来源),这位老兄曾先后在Mysql,Yahoo,Twitter,Google从事数据库相关工作,他的文章非常棒!
以上就是MySQL的InnoDB索引原理详解的内容,更多相关内容请关注PHP中文网(www.php.cn)!
