之前就转载过一篇文章,关于如何选择mysql存储引擎,今天在网上看到一篇总结,还不错!
编辑推荐:
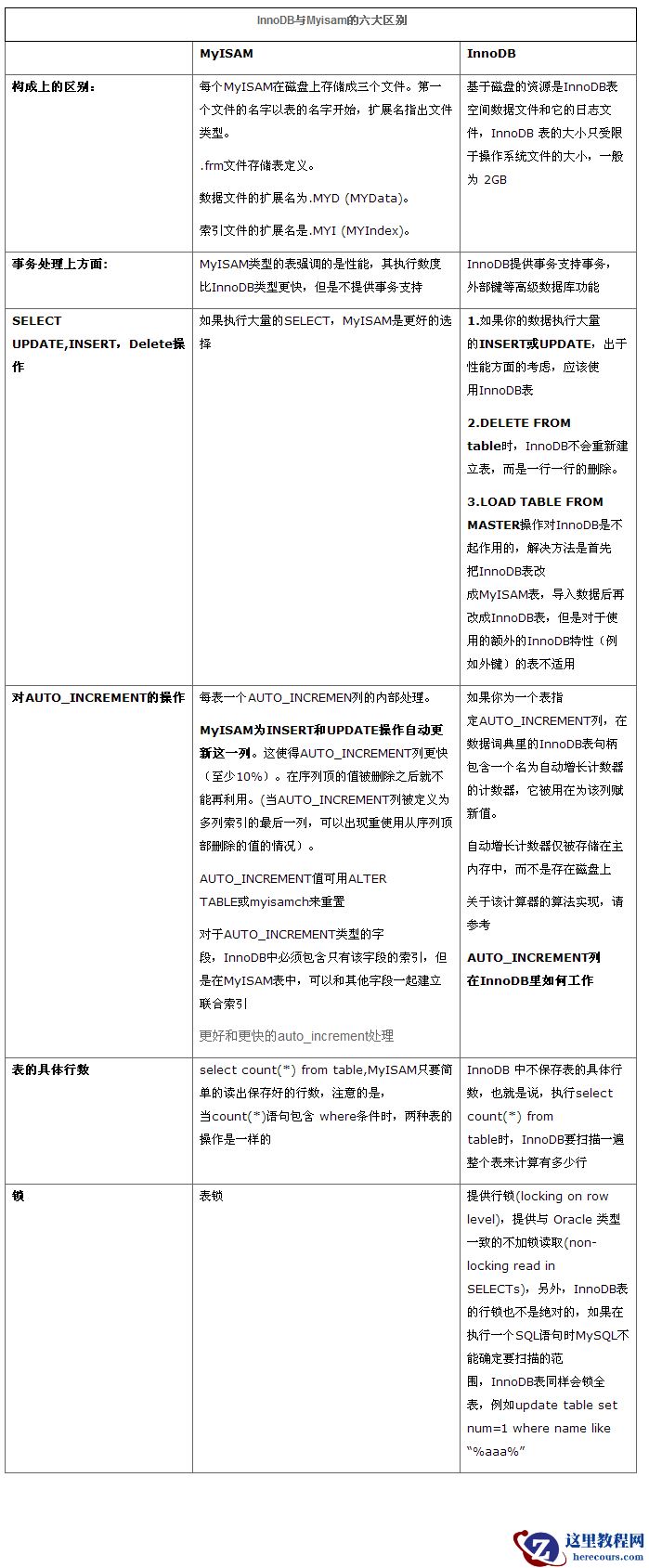
- 解析Mysql存储引擎InnoDB和MyISAM几点区别02-28
- MYSQL中utf8_general_ci和utf8_unicode_ci的区别02-28
- mysqli多条sql语句查询02-28
- 常用的mysql日期函数02-28
- 了解sql语句中where和having的区别02-28
- MySQL数据库优化的简单方法02-28
- 解析mysql数据库设计技巧02-28
- 解析MySQL高速缓存启动方法及参数(query_cache_size)02-28
下一篇:
相关推荐
-
雷神推出 MIX PRO II 迷你主机:基于 Ultra 200H,玻璃上盖 + ARGB 灯效
2 月 9 日消息,雷神 (THUNDEROBOT) 现已宣布推出基于英
-
制造商 Musnap 推出彩色墨水屏电纸书 Ocean C:支持手写笔、第三方安卓应用
2 月 10 日消息,制造商 Musnap 现已在海外推出一款 Oce
热文推荐
- 解析Mysql存储引擎InnoDB和MyISAM几点区别
解析Mysql存储引擎InnoDB和MyISAM几点区别
26-02-28 - MYSQL中utf8_general_ci和utf8_unicode_ci的区别
- mysqli多条sql语句查询
mysqli多条sql语句查询
26-02-28 - 常用的mysql日期函数
常用的mysql日期函数
26-02-28 - MySQL数据库优化的简单方法
MySQL数据库优化的简单方法
26-02-28 - 解析mysql数据库设计技巧
解析mysql数据库设计技巧
26-02-28 - 解析MySQL高速缓存启动方法及参数(query_cache_size)
解析MySQL高速缓存启动方法及参数(query_cache_size)
26-02-28 - 详解mysql慢查询
详解mysql慢查询
26-02-28 - 了解mysql中select语句操作实例
了解mysql中select语句操作实例
26-02-28 - MySQL索引什么情况下创建
MySQL索引什么情况下创建
26-02-28
