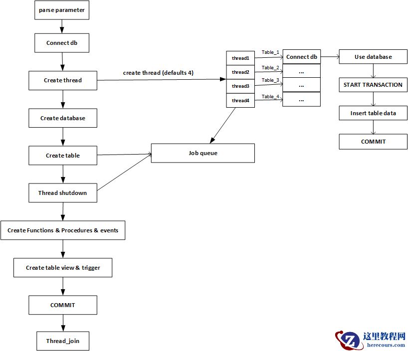
myloader恢复主要流程
1、首先由myloader主线程完成建库建表,依次将备份目录下建库和建表文件执行应用到目标数据库实例中;
2、接着myloader主线程会生成多个工作线程,由这些工作线程将所有database.table.*.sql文件中的记录导入到对应表中,这个阶段是并行的,并行粒度为文件,工作线程完成所有database.table.*.sql 文件数据导入后销毁;
3、最后主线程将创建函数、存储进程、事件,以及创建表视图、触发器的文件执行导入对应数据库和表中。
myloader参数详解
myloader --helpUsage: myloader [OPTION...] multi-threaded MySQL loader Help Options: -?, --help Show help options Application Options: -d, --directory Directory of the dump to import之前备份好的现在需要导入的文件夹 -q, --queries-per-transaction Number of queries per transaction, default 1000每次事物执行的查询数量,默认是1000 -o, --overwrite-tables Drop tables if they already exist如果要恢复的表存在,则先drop掉该表,使用该参数,需要备份时候要备份表结构 -B, --database An alternative database to restore into还原到指定的数据库 -s, --source-db Database to restore选择被还原的数据库,将这个数据库数据还原到--database指定的数据库里 -e, --enable-binlog Enable binary logging of the restore data启用还原数据的二进制日志 -h, --host 连接的主机名 -u, --user 用来备份的用户名 -p, --password 用户密码 -P, --port 连接端口 -S, --socket 使用socket通信时的socket文件 -t, --threads 开启的备份线程数,默认是4 -C, --compress-protocol 压缩与mysql通信的数据 -V, --version 显示版本号 -v, --verbose 输出信息模式, 0 = silent, 1 = errors, 2 = warnings, 3 = info, 默认为2
myloader恢复流程图


编辑推荐:
- myloader原理的实例讲解02-28
- 详细介绍xtrabackup的备份原理02-28
- MyBatis模糊查询的sql拼接的两种方法02-28
- 怎样查询两个表中同一字段的不同数据值02-28
- 教你解决怎么无法远程访问Mysql02-28
- 总结mydumper/myloader使用02-28
- 详解介绍mydumper原理02-28
- tpcc-mysql安装测试与使用的实例教程02-28
下一篇:
相关推荐
-
雷神推出 MIX PRO II 迷你主机:基于 Ultra 200H,玻璃上盖 + ARGB 灯效
2 月 9 日消息,雷神 (THUNDEROBOT) 现已宣布推出基于英
-
制造商 Musnap 推出彩色墨水屏电纸书 Ocean C:支持手写笔、第三方安卓应用
2 月 10 日消息,制造商 Musnap 现已在海外推出一款 Oce
热文推荐
- myloader原理的实例讲解
myloader原理的实例讲解
26-02-28 - 教你解决怎么无法远程访问Mysql
教你解决怎么无法远程访问Mysql
26-02-28 - 详解介绍mydumper原理
详解介绍mydumper原理
26-02-28 - tpcc-mysql安装测试与使用的实例教程
tpcc-mysql安装测试与使用的实例教程
26-02-28 - MySQL— pymysql and SQLAlchemy
MySQL— pymysql and SQLAlchemy
26-02-28 - 什么是索引?Mysql目前主要的几种索引类型
什么是索引?Mysql目前主要的几种索引类型
26-02-28 - mysql5.7.18在window配置下免安装版的方法介绍(图文)
mysql5.7.18在window配置下免安装版的方法介绍(图文)
26-02-28 - 分享sql语句性能调优的实例教程
分享sql语句性能调优的实例教程
26-02-28 - 关于mysql中替代null的IFNULL()与COALESCE()函数详解
- mysql5.7.18在Centos7.3下如何安装并修改初始密码的方法详解
