mysql教程栏目介绍对mysql锁、事务、mvcc的简单认识。

单条SQL语句执行时,会被当成一个事务提交吗?
以下内容摘自 《高性能MySQL》(第3版)
“MySQL默认采用自动提交(AUTOCOMMIT)模式。也就是说,如果不是显式地开始一个事务,则每个查询都被当作一个事务执行提交操作。在当前连接中,可以通过设置AUTOCOMMIT变量来启用或者禁用自动提交模式
”
MySQL 是如何实现事务的 ACID 的?
事务具有 ACID 四大特性,那么 MySQL 是如何实现事务的这四个属性的呢?
原子性 要么全部成功,要么全部失败。MySQL是通过记录 undo_log 的方式来实现的原子性。undo_log 即回滚日志,在真正的SQL执行之前先将 undo_log 写入磁盘,然后再对数据库的数据进行操作。如果发生异常或回滚,就可以依据 undo_log 进行反向操作,恢复数据在事务执行之前的样子。
持久性 事务一旦被正常提交,它对数据库的影响就应该是永久的。此时即使系统崩溃,修改的数据也不会丢失。InnoDB 作为 MySQ L的存储引擎,数据是存放在磁盘中的,但如果每次读写数据都需要磁盘IO,效率会很低。为此,InnoDB 提供了缓存(Buffer Pool),作为访问数据库的缓冲:当从数据库读取数据时,会首先从 Buffer Pool 中读取,如果 Buffer Pool 中没有,则从磁盘读取后放入 Buffer Pool ;当向数据库写入数据时,会首先写入 Buffer Pool,Buffer Pool 中修改的数据会定期刷新到磁盘中。
这样的设计也带来了相应的问题:如果数据提交了,这时数据还在缓冲池里(还没刷盘),此时MySQL宕机、断电了怎么办?数据会不会丢失?
答案是不会,MySQL 通过 redo_log 的机制,保证了持久性。redo_log 即重做日志,简单说就是当数据修改时,除了修改 Buffer Pool 中的数据,还会在 redo_log 记录这次操作;当事务提交时,会调用 fsync 接口对 redo_log 进行刷盘。如果MySQL宕机,重启时可以读取 redo_log 中的数据,对数据库进行恢复。
隔离性
隔离性是 ACID 里面最复杂的一个,这里面涉及到隔离级别的概念,一共有四个
简单说隔离级别就是规定了:一个事务中数据的修改,哪些事务之间可见,哪些不可见。而隔离性就是要管理多个并发读写请求的访问顺序。
MySQL 对于隔离性的具体实现我们后面会展开说。
一致性
通过回滚、恢复和在并发环境下的隔离做到一致性。
事务并发可能导致的问题
通过上个问题我知道单条 DDL 执行也会被当成一个事务自动提交,那么无论是多条SQL并发,还是多个自己手动组织的包含多条SQL的事务并发,都会导致事务并发问题。
具体来说有:
上面我们提到了事务的隔离级别,MySQL 的所有隔离级别都能保证不产生脏写,所以就剩下脏读、不可重复读和幻读的问题了。
下面具体看下各隔离级别是如何解决或未解决上面这些问题的:
Read uncommitted
未提交读,这个级别在读的过程中不会加任何锁,只在写请求时加锁,所以写操作在读的过程中修改数据,就会造成脏读。也自然会产生不可重复读和幻读。
Read committed
已提交读,与未提交读一样也是读不加锁,写加锁。不一样的是利用了 MVCC 机制避免了脏读的问题,同样会有不可重复读和幻读的问题。关于 MVCC 我们后面会详细说。
Repeatable read
MySQL 默认的隔离级别,在这个级别 MySQL利用两种方式解决问题
此外还利用了Next-Key锁 在一定程度上解决了幻读的问题。关于这个我们后面再说。
Serializable
在该隔离级别下事务都是串行顺序执行的。 如果禁用了自动提交,则 InnoDB 会将所有普通的 SELECT 语句隐式转换为 SELECT ... LOCK IN SHARE MODE。即给读操作隐式加一把读共享锁,从而避免了脏读、不可重读复读和幻读问题。
MVCC
“Multiversion concurrency control (MCC or MVCC), is a concurrency control method commonly used by database management systems to provide concurrent access to the database and in programming languages to implement transactional memory
”
翻译过来就是:多版本并发控制(MCC或MVCC)是一种并发控制方法,通常被数据库管理系统用来提供对数据库的并发访问,并以编程语言来实现事务存储。
简单来说就是数据库用来控制并发的一种方法。每个数据库对于 MVCC 的实现可能不一样。
以我们常用的 MySQL 来说,MySQL 的 InnoDB 引擎实现了 MVCC 。
MVCC 能解决什么问题
从上面的定义我们能看出,MVCC 主要解决事务并发时数据一致性的问题
InnoDB 是如何实现的 MVCC
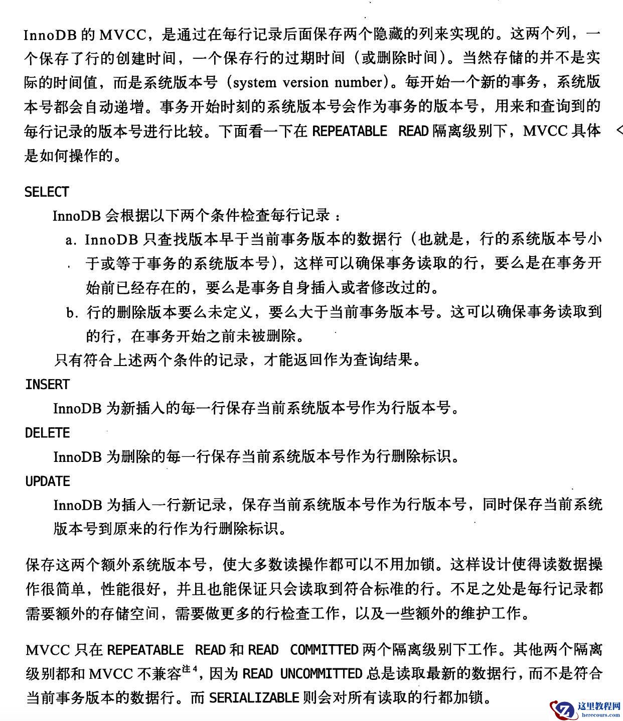
下面这个图来自《高性能MySQL》(第3版)
这本书写的很好,翻译的也不错,我对于 MySQL 最初的系统性认识也是因为读了这本书,然而在对于 MVCC 是如何实现的讲述上,个人认为是有些问题的。
来看下哪里有问题
首先看下 MySQL 的官方文档,我对比了 5.1、5.6、5.7 三个版本的 文档[1] ,对 MVCC 这部分的描述,几乎是相同的。
根据文档很明显是在每条数据增加三个隐藏列:
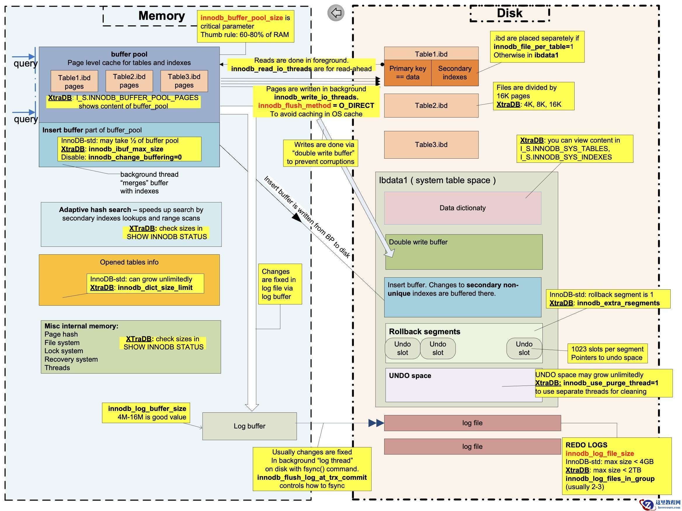
这里我补充一张包含 rollback segment 的 MySQL 内部结构图
版本链
之前我们讲过 undo_log 的概念,每条 undo日志都有一个 roll_pointer 属性,那么所有的版本都会被 roll_pointer 属性连接成一个链表,我们把这个链表称之为版本链,版本链的头节点就是当前记录最新的值。
ReadView
通过隐藏列和版本链,MySQL 可以将数据恢复到指定版本;但是具体要恢复到哪个版本,则需要根据 ReadView 来确定。所谓 ReadView,是指事务(记做事务A)在某一时刻给整个事务系统(trx_sys)打快照,之后再进行读操作时,会将读取到的数据中的事务 id 与 trx_sys 快照比较,从而判断数据对该 ReadView 是否可见,即对事务A是否可见。
至此我们发现 MVCC 就是基于隐藏字段、undo_log 链和 ReadView 来实现的。
Read committed 中的 MVCC
前面我们讲过 Read committed 隔离级别中使用 MVCC 解决脏读问题。 这里我参考了两篇文章:
InnoDB只会查找版本早于当前事务版本的数据行(也就是,行的版本号小于或是等于事务的系统版本 号),这样可以确保数据读取的行,要么是在事务开始前已经存在的,要么是事务自身插入或修改过的。因此不会产生脏读。
Read committed 隔离级别下出现不可重复读是由于 read view 的生成机制造成的。在 Read committed 级别下,只要当前语句执行前已经提交的数据都是可见的。在每次语句执行的过程中,都关闭 read view, 重新创建当前的一份 read view。这样就可以根据当前的全局事务链表创建 read view 的事务区间。简单说就是在 Read committed 隔离级别下,MVCC 在每次 select 时生成一个快照版本,所以每次 select 都会读到不同的版本数据,所以会产生不可重复读。
Repeatable read 中的 MVCC
Repeatable read 隔离级别解决了不可重复读的问题,一个事务中多次读取不会出现不同的结果,保证了可重复读。前文中我们说 Repeatable read 有两种实现方式,一种是悲观锁的方式,相对的 MVCC 就是乐观锁的方式。
Repeatable read 隔离级别能解决不可重复读根本原因其实就是 read view 的生成机制和 Read committed 不同。
不像 Read committed,在 Repeatable read 的隔离级别下,创建事务的时候,就生成了当前的 global read view,一直维持到事务结束。这样就能实现可重复读。
幻读与 Next-Key 锁
当前读与快照读
通过 MVCC 机制,虽然让数据变得可重复读,但我们读到的数据可能是历史数据,是不及时的数据,不是数据库当前的数据!对于这种读取历史数据的方式,我们叫它快照读 (snapshot read),而读取数据库当前版本数据的方式,叫当前读 (current read) 参考[3]
解决幻读
为了解决当前读中的幻读问题,MySQL事务使用了 next-key lock 。
Repeatable read 通过 next-key lock 机制避免了幻读现象。
InnoDB存储引擎有3种行锁的算法,分别是:
next-key lock 是行锁的一种,实现相当于 record lock(记录锁) + gap lock(间隙锁);其特点是不仅会锁住记录本身( record lock 的功能),还会锁定一个范围( gap lock 的功能)。
当InnoDB扫描索引记录的时候,会首先对索引记录加上行锁(Record Lock),再对索引记录两边的间隙加上间隙锁(Gap Lock)。加上间隙锁之后,其他事务就不能在这个间隙修改或者插入记录。
当查询的索引含有唯一属性的时候,Next-Key Lock 会进行优化,将其降级为Record Lock,即仅锁住索引本身,不是范围。





