PG和MySQL特性对比:
详细的一些特性对比可参考下面的表格:
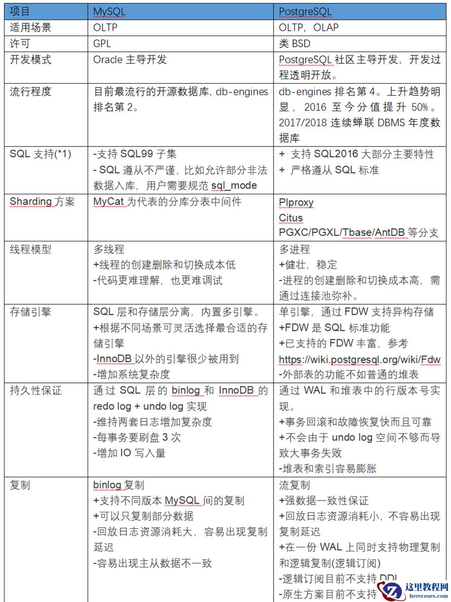
PG和MySQL详细的一些特性对比
来源:这里教程网
时间:2026-03-14 20:15:05
作者:
编辑推荐:
- PG和MySQL详细的一些特性对比03-14
- PostgreSQL使用clickhousedb_fdw访问ClickHouse03-14
- Redash中文版以PostgreSQL为例设置用户权限03-14
- PostgreSQL 源码解读(252)- PG 14(Improving connection scalability)#403-14
- PostgreSQL 源码解读(253)- PG 14(Improving connection scalability)#503-14
- PostgreSQL:RULE03-14
- PostgreSQL:模式匹配操作符03-14
- PostgreSQL:LISTEN | NOTIFY03-14
下一篇:
相关推荐
-
雷神推出 MIX PRO II 迷你主机:基于 Ultra 200H,玻璃上盖 + ARGB 灯效
2 月 9 日消息,雷神 (THUNDEROBOT) 现已宣布推出基于英
-
制造商 Musnap 推出彩色墨水屏电纸书 Ocean C:支持手写笔、第三方安卓应用
2 月 10 日消息,制造商 Musnap 现已在海外推出一款 Oce
热文推荐
- PG和MySQL详细的一些特性对比
PG和MySQL详细的一些特性对比
26-03-14 - Redash中文版以PostgreSQL为例设置用户权限
Redash中文版以PostgreSQL为例设置用户权限
26-03-14 - postgresql:pgbench基准性能测试
postgresql:pgbench基准性能测试
26-03-14 - PostgreSQL email list:nvm wal buffer
PostgreSQL email list:nvm wal buffer
26-03-14 - RockyLinux sg命令详解(以其他组身份安全执行命令的完整教程)
RockyLinux sg命令详解(以其他组身份安全执行命令的完整教程)
26-03-14 - PostgreSQL:表
PostgreSQL:表
26-03-14 - PostgreSQL:锁
PostgreSQL:锁
26-03-14 - PostgreSQL TPROC-C基准测试:PostgreSQL 12与PostgreSQL 13性能对比
- 流复制
流复制
26-03-14 - 大会倒计时|2020 PostgreSQL亚洲大会-中文分论坛议程安排
大会倒计时|2020 PostgreSQL亚洲大会-中文分论坛议程安排
26-03-14
