来源:微信公众号野鹿志 公众号ID:yeluzhi666
先看看效果图

既然是针对小白的文章,我觉得还是有必要先说一下C4D中一个对初学者来说比较重要的基本概念吧,也是Ps或Ai学习中没有的观念:父子级关系。
如图所示:

红色方框处分别是我们C4D中最常用的几何工具组、样条工具组、NURBS工具组、造型工具组、变形器工具组等。
具体它们怎么使用我们以后慢慢分享,先看颜色。
主要分为绿色、蓝色和紫色,包括第二栏的样条工具组,点开来看它其实是蓝色的:

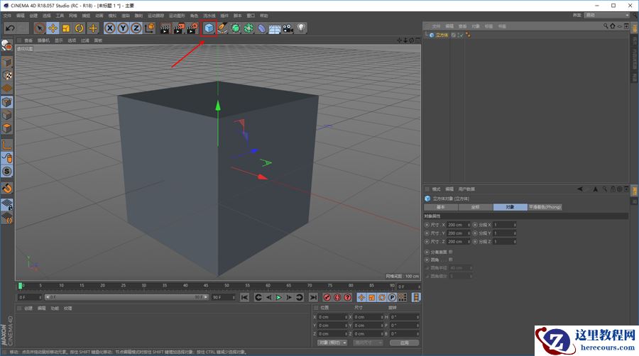
我们以一个实际的例子来说明,例如我在几何工具组里鼠标单击新建一个立方体:

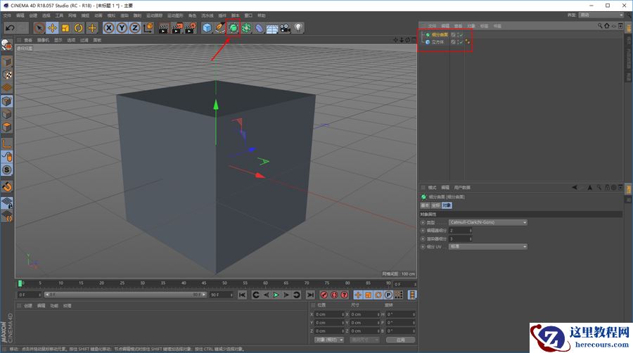
再在NURBS工具组中鼠标单击新建一个细分曲面,大家可以看到画面并没有任何的变化:

但是当我用鼠标按住立方体把它拖拽到细分曲面的下面一级,或者在新建立方体以后,按住alt键去点击细分曲面图标,大家可以看到立方体就产生了变化:

接着我再在变形器工具组中鼠标单击新建一个扭曲:

当我去改变扭曲的强度的时候,大家可以看到画面中的紫色框是在改变,但是物体的形状却没有发生改变:

但当我们把扭曲拖到立方体的下面一级的时候,再去改变强度,物体就会发生明显的改变:

