先看看效果图:

第一步
打开提供的预设文件(材质灯光已经设置好,素材与更多教程点这里)


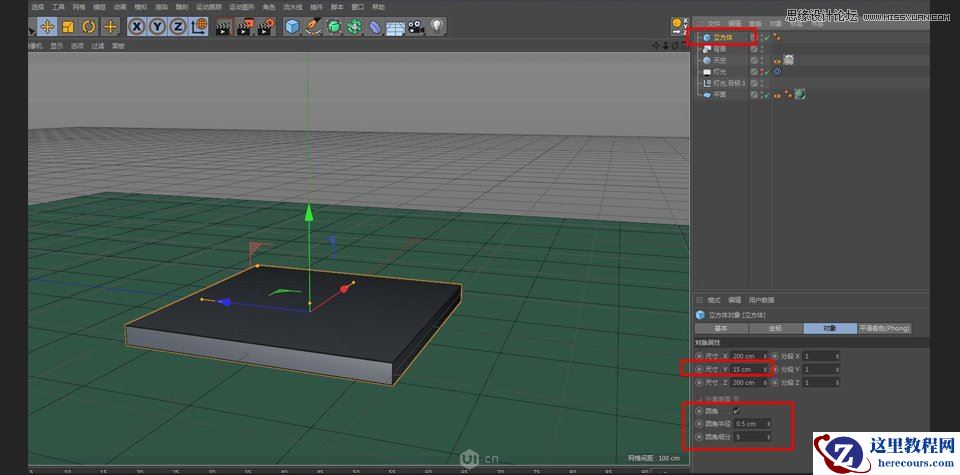
在菜单栏找到立方体图标,按住立方体图标,出现下拉菜单,点击创建立方体。

修改立方体的右下方的属性

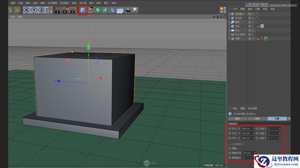
再创建立方体,修改右下方的属性,用移动工具(快捷键E)移动坐标轴调整模型位置

再创建立方体,修改右下方的属性,用移动工具移动坐标轴调整模型位置

选中立方体,点击左侧的塌陷按钮

点击左侧按钮切换面模式,选择下图所示的面

先看看效果图:

第一步
打开提供的预设文件(材质灯光已经设置好,素材与更多教程点这里)


在菜单栏找到立方体图标,按住立方体图标,出现下拉菜单,点击创建立方体。

修改立方体的右下方的属性

再创建立方体,修改右下方的属性,用移动工具(快捷键E)移动坐标轴调整模型位置

再创建立方体,修改右下方的属性,用移动工具移动坐标轴调整模型位置

选中立方体,点击左侧的塌陷按钮

点击左侧按钮切换面模式,选择下图所示的面

2 月 9 日消息,雷神 (THUNDEROBOT) 现已宣布推出基于英
2 月 10 日消息,制造商 Musnap 现已在海外推出一款 Oce
C4D制作卡通风格的便利店建模教程
26-02-24C4D制作38妇女节气球艺术字教程
26-02-24C4D绘制3D主题风格的插画作品
26-02-24C4D教你渲染星光闪耀的小水母教程
26-02-24Excel中各类函数使用教程
26-02-24C4D制作挤压特效的3D艺术字教程
26-02-24C4D制作时尚的3D质感几何体教程
26-02-24C4D制作情人节海报艺术字教程
26-02-24C4D制作卡通风格的小文具图标
26-02-24C4D绘制可爱的小章鱼建模教程
26-02-24