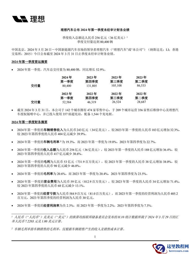
5月20日,理想汽车发布第一季度财报,季度总收入达到256亿元,同比增长36.4%,在“比特理”三家中增速第一。财报数据显示,理想汽车在第一季度末的现金储备达到989亿元,在中国车企中处于领先地位,甚至超过了比亚迪。值得一提的是,理想汽车一季度的研发费用达到30亿元,同比增长64.6%。

今年以来,新能源汽车行业内卷现象日益严重,驱使着各路车企纷纷加速研发。随之而来的是新车更新换代周期缩短,汽车智能化程度越来越高。当下,技术创新已经不再是选择题,而是生存发展的必答题。从近期表现来看,理想汽车在智能空间、智能驾驶技术上都已取得了不小的进展。
紧跟AI时代潮流,理想汽车成为国内首个落地自研大模型Mind GPT车企
理想汽车全自研的多模态认知大模型Mind GPT,于今年一季度通过国家《生成式人工智能服务管理暂行办法》备案,是国内汽车行业首个在智能座舱落地的全自研多模态认知大模型,拥有高质量、多样化的训练数据,规模已达3万亿Token以上,功能聚焦车载场景打造。Mind GPT可以精准理解座舱中来自不同位置用户的语音、动作等多个模态指令,先判断用户“是不是跟理想同学说”,再理解用户需求是操作功能、娱乐创作,还是知识问答等,充分理解语义并完成任务之后,再以通俗的语言将结果回馈给用户。
得益于Mind GPT的加持,理想同学在应对复杂场景时展现了强大的的语义理解能力,不仅是一位贴心的用车顾问、智慧的出行伴侣,更化身为知识丰富随行“百科全书”。
智驾技术突破不断 理想汽车铸就核心竞争力
作为各大车企近年持续发力布局的智能驾驶领域,理想汽车基于对用户需求的洞察,差异化布局AD Max平台和AD Pro平台,通过平台化布局提高研发和应用效率,将智能驾驶技术列为标配,并免费开放用户使用,实现每一次投入的用户价值最大化。
5月11日,面向理想L系列和理想MEGA用户推送的OTA5.2版本。其中,理想AD Pro高速NOA达到千公里零接管级别,智能泊车支持超过300类复杂车位,AEB自动紧急制动能力更强。理想AD Max 3.0进阶版正在进行千名用户公测,测试包含开放全国所有路段的城市NOA、城市LCC代驾指挥和高速NOA收费站通行等功能,预计今年三季度面向AD Max所有用户开放。

在高额的研发投入下,理想汽车在智能驾驶技术上实现一次次的进步,通过高频的OTA系统升级,致力于持续提升用户的用车体验。
带动本土产业成长 实现全链价值共享
作为中国首个自主研发和大规模量产交付空悬的车企,理想汽车带动了本土空悬产业的快速成长。据统计,至2023年,理想汽车携手的两家本土供应商所占据的国内空悬市场比例已超65%,其中孔辉科技以44.5%的份额名列市场首位,保隆科技占据份额为20.7%,名列市场第三位。
理想汽车在追求企业健康持续发展的同时,亦不忘构建员工与企业共赢的长远格局。据悉,理想汽车计划在未来3年内,让理想汽车工厂的工匠获得日本、德国等发达工业国家同样等级的收入和成就,确保每一位员工都能在理想汽车的大家庭中,实现自我成长。
摩根士丹利:对理想汽车长期保持信心 美股目标价53美元
根据5月21日最新动态中,国际知名金融机构摩根士丹利发布了关于理想汽车的估值研究报告。该报告中明确表示,对理想汽车的销量订单和毛利率保持信心,并给出理想汽车未来美股目标价为53美元,港股目标价205港元,充分彰显资本市场对理想汽车发展前景的坚定信心与高度期待。
理想汽车董事长兼CEO李想在财报会中表示:“不断把资源投入到对用户有价值的产品和服务中去,家庭用户市场有很多的、很细致的用户价值等待着我们去耕耘、去开拓,未来还有很多提升空间。”正是这份对家庭用户深切的理解与承诺,结合接近千亿级别的现金储备,以及对研发创新坚定不移的投资,理想汽车有信心、也具备坚实基础,不断为理想汽车的家庭用户创造新的价值。
来源于雷峰网原创文章
