3 月 1 日消息,受近期中东安全形势影响,为协助旅客更好地安排出行计划,国航、东航、南航特制定涉及迪拜、阿布扎比、利雅得等相关航线客票特殊处理规定。
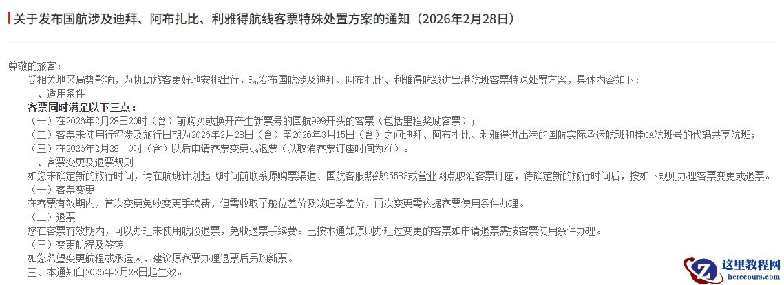
国航适用条件:
(一)在 2026 年 2 月 28 日 20 时(含)前购买或换开产生新票号的国航 999 开头的客票(包括里程奖励客票);
(二)客票未使用行程涉及旅行日期为 2026 年 2 月 28 日(含)至 2026 年 3 月 15 日(含)之间迪拜、阿布扎比、利雅得进出港的国航实际承运航班和挂 CA 航班号的代码共享航班;
(三)在 2026 年 2 月 28 日 0 时(含)以后申请客票变更或退票(以取消客票订座时间为准)。

南航适用条件:
2026 年 2 月 28 日 20:00(含)前购买或换开的南航 784 开头的客票,且客票未使用行程涉及旅行日期在 2026 年 2 月 28 日(含)至 2026 年 3 月 15 日(含)之间的迪拜、利雅得、德黑兰、多哈进、出港(含经停)南航实际承运航班或使用 CZ 航班号的代码共享航班。

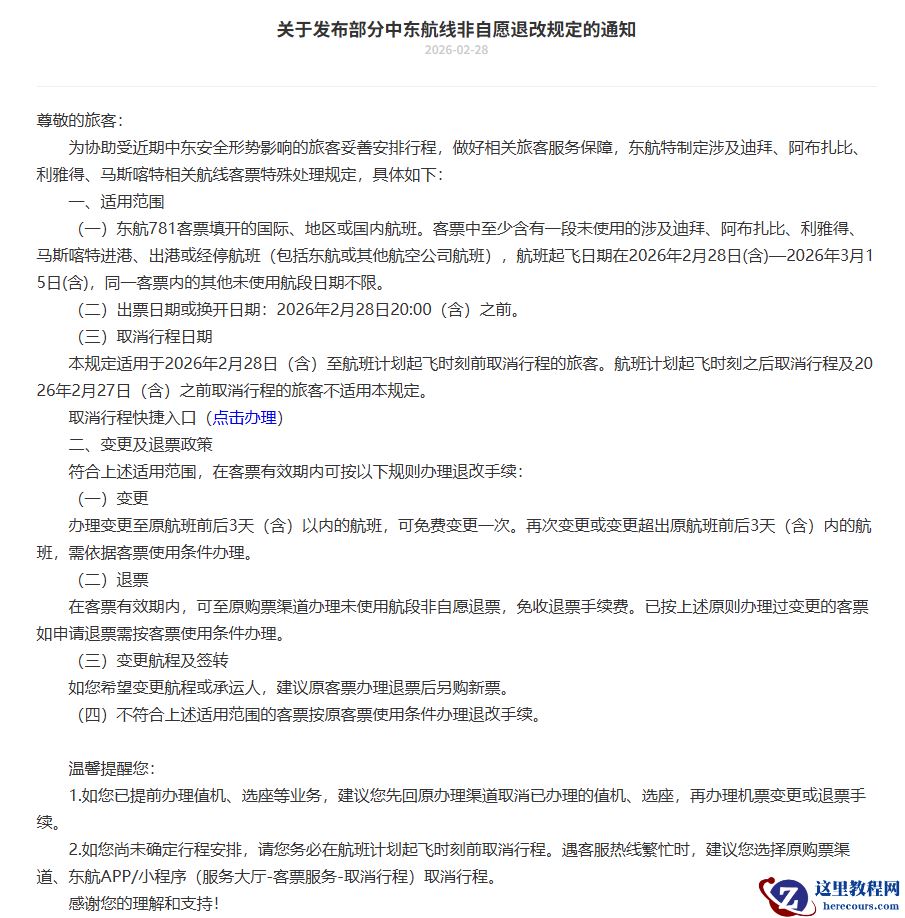
东航适用条件:
(一)东航 781 客票填开的国际、地区或国内航班。客票中至少含有一段未使用的涉及迪拜、阿布扎比、利雅得、马斯喀特进港、出港或经停航班(包括东航或其他航空公司航班),航班起飞日期在 2026 年 2 月 28 日 (含)—2026 年 3 月 15 日 (含),同一客票内的其他未使用航段日期不限。
(二)出票日期或换开日期:2026 年 2 月 28 日 20:00(含)之前。
(三)取消行程日期
本规定适用于 2026 年 2 月 28 日(含)至航班计划起飞时刻前取消行程的旅客。航班计划起飞时刻之后取消行程及 2026 年 2 月 27 日(含)之前取消行程的旅客不适用本规定。

广告声明:文内含有的对外跳转链接(包括不限于超链接、二维码、口令等形式),用于传递更多信息,节省甄选时间,结果仅供参考,所有文章均包含本声明。
