其中有《java程序设计教程》是一个美籍华人的作品,还有nicholas c.zakes的《javascript高级程序设计》,还有就是这本illustrator c# 2008,中文译为“插图详解c#2008”,实际上插图不是很多。这是我第一次完整的读原版书,感慨良深。一是我的英文居然还可以,想当初考六级还差了20多分,–!!二是老外写书真的是用心在写,对待自己的书就像对待自己的孩子一样。
以上是闲话,之前一直很想知道.net framework数据存储类型在存储器中的存储方式,这本书以一种很浅显易懂的方式讲明白了。
C#中数据类型可分为简单类型与多值项类型;如short,int,long称为简单类型,它们只能存储某一个简单数据。多值项类型如array,它由简单类型数据组合,可以使用索引index遍历每个简单数据。
成员包括数据成员(Data members)和函数成员(Function members)。数据成员用于存储数据,函数成员用于执行代码。

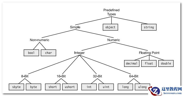
C#中有15种预定义类型,其中13种简单类型(simple type),两种非简单类型(non-simple types);13种简单类型中其中包括11种数字类型、一种unicode字符类型(即char)、一种boolean类型(即bool);数字类型中又包括可变长度的整型、浮点类型(float和double)、高精确度decimal类型。两种非简单类型包括string、object。结构如下图(可点击看大图):

这里面值得注意的是C#中的数据类型都是小写方式,常使用的Int32、String是.net framework数据类型,.net framework是C#的超集。两者数据类型对应关系见下图(可点击看大图)
以上就是C#难点逐个击破(6):C#数据类型与.net framework数据类型的内容,更多相关内容请关注PHP中文网(www.php.cn)!
