简介
api作为业务逻辑提供方,承载了项目的核心逻辑,因而具有相对高的逻辑复杂性。在这样的前提下如何简化代码编写,如何规范统一书写风格和逻辑规范,如何提高代码的维护性和扩展性。项目的搭建的高内聚低耦合变得重要。
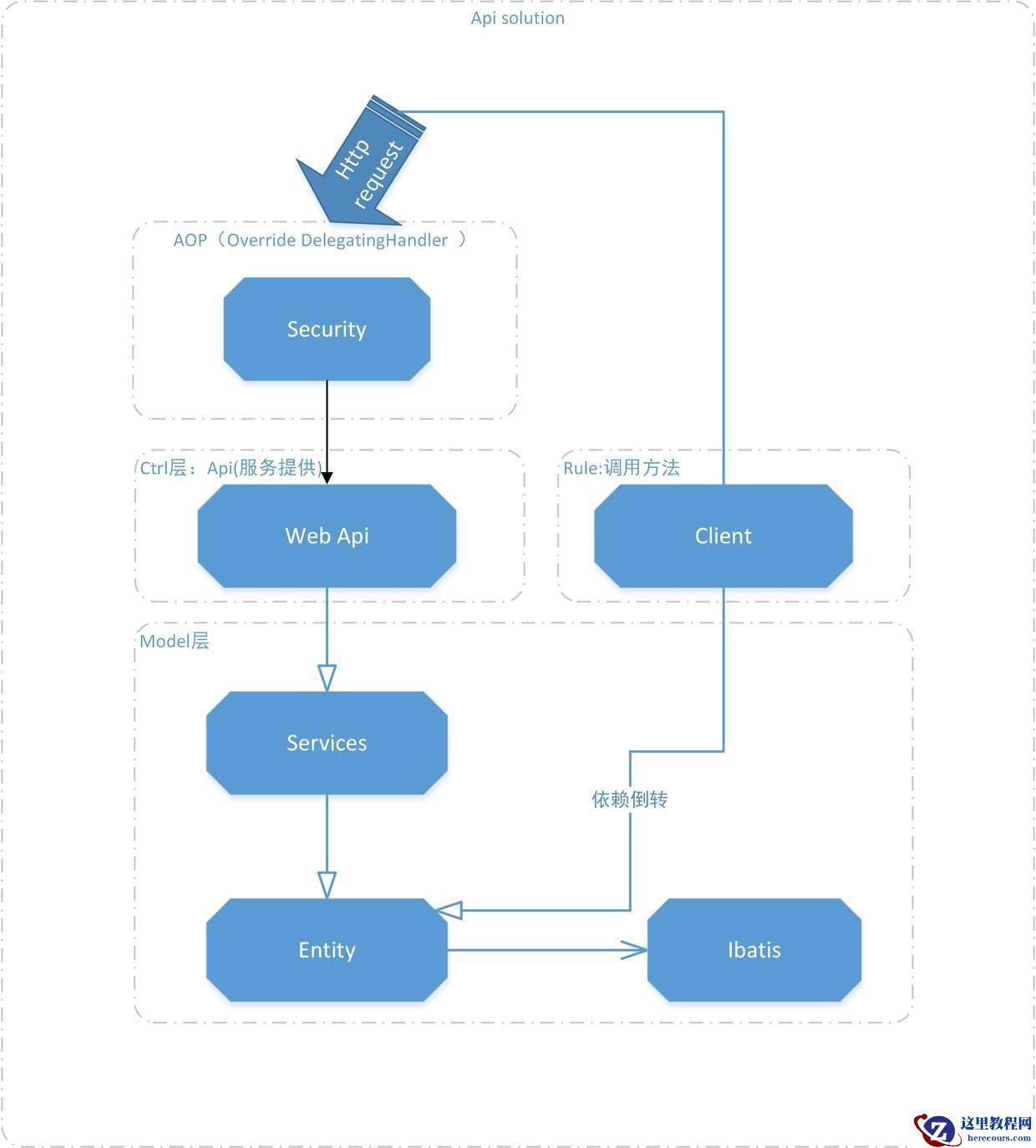
示例的是一个企业级项目,框架图如下

api层.jpg
Security:重写了Http请求(Override DelegatingHandler),在请求的切面进行合法性判断,顺便进行签名要求的预处理。
Client:定义了统一的接口调用方式共调用端使用,简化及统一了接口使用。
Ctrl层:作为服务的直接提供方,在服务器上直接提供类似于RestFul风格的接口(感觉严格的RestFul风格,需要有完备的领域模型驱动,实际上的情况总是不尽如人意,领域抽象能力不够。),获取请求数据,按需调用Filter过滤器,进一步判断,调用
Model层:作为业务模型层,提供业务逻辑的实际操作。使用统一的实体模型,并联系到Ibatis上,进行数据操作。
具体的代码结构如下图:

Api-UML.jpg
下面是各个模块的详细介绍和代码示例:
Entity library项目代码示例
项目结构如下图:

entity.jpg
Domain模块,作为实体模型,简易代码如下
public class User
{
public int Id { get; set; }
public string NickName { get; set; }
public string Avatar { get; set; }
}Request,请求结构模型,利用了泛型接口,将请求类和返回类联系,起到了控制倒转的作用。
public abstract class AbstractRequest
{
public bool ValidateParameters()
{
//公用方法示例,验证参数合法性
}
}
public interface IRequest<T> where T:AbstractResponse
{
//获取接口名称
string GetApiName();
//获取接口编码
string GetApiCode();
}
//获取User信息的请求结构定义
public class GetUserRequest:AbstractRequest,IRequest<GetUserResponse>
{
public int Id { get; set; }
public string GetApiName()
{
return "User.GetUserDetail";
}
public string GetApiCode()
{
return "User001";
}
}Response模块,作为请求的返回类型,定义统一的返回结构,便于消费者进行一致性返回码判断处理。
public abstract class AbstractResponse
{
//返回码
public int Code { get; set; }
//报错信息
public string Message { get; set; }
}
public class GetUserResponse:AbstractResponse
{
public User User { get; set; }
}Service项目代码示例
项目结构如下图:

service.jpg
代码示例:
public interface IUserService
{
GetUserResponse GetUser(int id);
}
public class BaseService
{
//protected SqlInstance sqlInstance;
public BaseService()
{
//sqlInstance=new SqlInstance(); //实例化数据库连接
//...
}
//...
}
public class UserService:BaseService,IUserService
{
public GetUserResponse GetUser(int id)
{
//链接数据库获取数据
//...
throw new NotImplementedException();
}
}Security类库代码示例
类库只是处理了安全性问题,在api请求入口处添加上权限判断。使用重写Http请求的方式。
代码示例
public class MyHandler : DelegatingHandler
{
protected async override Task<HttpResponseMessage> SendAsync(HttpRequestMessage request, CancellationToken cancellationToken)
{
IEnumerable<string> keyEnumerable;
var t1 = request.Headers.TryGetValues("key", out keyEnumerable);
var key = keyEnumerable.FirstOrDefault();
if (!true)//验证类似于token的权限
{
return await Task.Factory.StartNew<HttpResponseMessage>(
() => new HttpResponseMessage(HttpStatusCode.Forbidden)
{
Content = new StringContent("error message")
});
}
//如果有signature,判断,并加结果标志,没有的话,清除signature相关信息,防止伪造。
//.....
return await base.SendAsync(request, cancellationToken);
}
}抽象出来的权限判断,可直接调用到webapi端,添加到路由配置代码中。
WebApi项目示例
作为接口的实际定义,webapi定义了接口文件的实际规则,并做出相应的安全管理及接口的权限控制。学习微信的权限控制,大概确定了几种接口:

接口权限.png
这些权限的判断都放在了Security做了集中管理。接口定义只需要在相应的逻辑上使用判断合法性即可。
代码示例:
public class UserController : ApiController
{
private IUserService userService;
public UserController()
{
userService=new UserService();
}
[Signature]//安全签名过滤器判断
[HttpPost]
public GetUserResponse GetUser(GetUserRequest request)
{
//参数判断,安全性判断等等
var ret = userService.GetUser(request.Id);
return ret;
}
}以上是一个获取用户信息的示例接口,而作为接口入口的路由配置,则需要对请求的合法性进行判断,路由配置代码如下:
public static void Register(HttpConfiguration config)
{
// Web API configuration and services
// Configure Web API to use only bearer token authentication.
config.SuppressDefaultHostAuthentication();
config.Filters.Add(new HostAuthenticationFilter(OAuthDefaults.AuthenticationType));
// Web API routes
config.MapHttpAttributeRoutes();
config.Routes.MapHttpRoute(
name: "DefaultApi",
routeTemplate: "api/{controller}/{action}",
defaults: new { id = RouteParameter.Optional }
);
//添加的代码,添加http请求的入口处理
config.MessageHandlers.Add(new MyHandler());
}Client类库代码示例
Client类库定义了接口调用的公共方法。
1、利用泛型接口,将请求类和返回类进行了封装,简化调用的代码书写。
2、并使得消费者调用接口需要通过代理类,避开了跨域的问题。
3、消费者的调用都同意使用统一类库,是的日志的处理统一,返回的错误也可以进行一致化定义。
代码示例如下:
public interface IClient
{
T Execute<T>(IRequest<T> request) where T : AbstractResponse;
}
public class DefaultClient:IClient
{
private readonly string appKey;
private readonly string appSecret;
private readonly string baseUrl = "http://localhost:16469/api/";
private readonly bool isNeedLogFile = false;
private readonly LogFile logFile;
public static readonly string SecureHeaderAppKey = "secure_head_appkey";
public static readonly string SecureHeaderSignature = "secure_head_signature";
public DefaultClient()
{
baseUrl = ConfigurationManager.AppSettings["service_base_url"];
appKey = ConfigurationManager.AppSettings["app_key"];
appSecret = ConfigurationManager.AppSettings["app_secret"];
isNeedLogFile = "1".Equals(ConfigurationManager.AppSettings["client_log_file"]);
logFile = new LogFile("client_log_path");
logFile.SubPath = appKey;
}
public DefaultClient(string serviceBase, string code, string key)
{
baseUrl = serviceBase;
appKey = code;
appSecret = key;
}
public T Execute<T>(IRequest<T> request) where T : AbstractResponse
{
var webRequest = (HttpWebRequest)WebRequest.Create(baseUrl + request.GetApiName());
webRequest.Method = "POST";
string reqJson;
string sign;
using (Stream rs = webRequest.GetRequestStream())
{
reqJson = JsonConvert.SerializeObject(request);
byte[] reqBytes = Encoding.UTF8.GetBytes(reqJson);
rs.Write(reqBytes, 0, reqBytes.Length);
rs.Close();
}
webRequest.ContentType = "application/json";
webRequest.Headers.Add(SecureHeaderAppKey, appKey);
sign = ComputeHash(appKey, appSecret, reqJson);
webRequest.Headers.Add(SecureHeaderSignature, sign);
//记录日志
if (isNeedLogFile)
{
logFile.Log(string.Format("[{0}] 请求内容: {1}", request.GetApiCode(), reqJson));
logFile.Log(string.Format("[{0}] 请求签名: {1}", request.GetApiCode(), sign));
}
try
{
using (var resp = (HttpWebResponse)webRequest.GetResponse())
{
try
{
Stream respStream = resp.GetResponseStream();
if (respStream == null)
{
throw new WebException("GetResponseStream returned null");
}
var streamReader = new StreamReader(respStream);
string respStr = streamReader.ReadToEnd();
//记录日志
if (isNeedLogFile)
{
logFile.Log(string.Format("[{0}] 响应内容: {1}", request.GetApiCode(), respStr));
}
return JsonConvert.DeserializeObject<T>(respStr);
}
catch (Exception e)
{
//记录日志
if (isNeedLogFile)
{
logFile.Log(string.Format("[{0}] 响应错误: {1}", request.GetApiCode(), e.Message));
}
throw new ApplicationException(e.Message, e);
}
}
}
catch (WebException e)
{
var errMsg = new StreamReader(e.Response.GetResponseStream()).ReadToEnd();
//记录日志
if (isNeedLogFile)
{
logFile.Log(string.Format("[{0}] 请求错误: {1}", request.GetApiCode(), errMsg));
}
throw new APIServiceException(errMsg);
}
}
private string ComputeHash(string key, string secret, string body)
{
return
Convert.ToBase64String(
SHA1.Create().ComputeHash(Encoding.Default.GetBytes(string.Concat(key, secret, body.Trim()))));
}
}以上就是Api项目端的各个核心环节的详细介绍。
接下来会对调用端即前端进行简单的介绍。Asp.net(三)Web端展示
