一、.NET 配置系统演进与核心架构
1.1 配置系统发展历程
传统 .NET Framework 时代:依赖web.config/app.config XML 文件,通过 ConfigurationManager 静态类访问.NET Core 革命性变革:引入基于键值对的轻量级 JSON 配置(appsettings.json),支持多源数据融合现代化配置体系:环境感知、热重载、选项模式等高级特性
1.2 配置系统核心组件

1.3 核心依赖包
# 基础依赖 Microsoft.Extensions.Configuration Microsoft.Extensions.Configuration.Json Microsoft.Extensions.Configuration.EnvironmentVariables Microsoft.Extensions.Configuration.CommandLine # 选项模式增强 Microsoft.Extensions.Options Microsoft.Extensions.Options.ConfigurationExtensions
二、基础数据提取方法详解
2.1 IConfiguration 直接访问模式
2.1.1 初始化配置系统
// Program.cs 构建配置
var builder = WebApplication.CreateBuilder(args);
// 显式配置加载(默认已自动加载)
builder.Configuration
.AddJsonFile("appsettings.json", optional: true)
.AddJsonFile($"appsettings.{env.EnvironmentName}.json", true)
.AddEnvironmentVariables()
.AddCommandLine(args);
2.1.2 数据读取方法
// 控制器或服务中注入
private readonly IConfiguration _config;
public MyController(IConfiguration config)
{
_config = config;
}
// 基础读取
string connStr = _config.GetConnectionString("Default");
// 层级结构访问
string logLevel = _config["Logging:LogLevel:Default"]; // 返回 "Information"
// 强类型转换
int timeout = _config.GetValue<int>("RequestTimeout", 30); // 默认值30
// 数组读取
var servers = _config.GetSection("Email:Servers").Get<string[]>();
2.1.3 原理剖析
数据结构:内存中的扁平化字典(IDictionary<string, string>)
键名转换规则:
JSON 层级使用冒号分隔:"Parent": { "Child": "value" } → Parent:Child数组使用数字索引:"Servers": ["smtp1", "smtp2"] → Servers:0, Servers:1
2.2 选项模式(Options Pattern)
2.2.1 配置类定义
public class EmailSettings
{
public const string SectionName = "Email";
public string FromAddress { get; set; }
public int Port { get; set; }
public string[] Servers { get; set; }
public bool EnableSsl { get; set; }
}
// appsettings.json
{
"Email": {
"FromAddress": "admin@domain.com",
"Port": 587,
"Servers": [ "smtp1.domain.com", "smtp2.domain.com" ],
"EnableSsl": true
}
}
2.2.2 服务注册
builder.Services.Configure<EmailSettings>(
builder.Configuration.GetSection(EmailSettings.SectionName));
2.2.3 配置使用方式
// 构造函数注入IOptions<T>
private readonly EmailSettings _emailSettings;
public EmailService(IOptions<EmailSettings> emailOptions)
{
_emailSettings = emailOptions.Value; // 直接获取配置实例
}
// 方法中使用
public void SendEmail()
{
foreach (var server in _emailSettings.Servers)
{
// 使用配置发送邮件...
}
}
2.2.4 高级选项接口对比
| 接口类型 | 生命周期 | 配置更新响应 | 使用场景 |
|---|---|---|---|
| IOptions<T> | Singleton | ❌ | 配置初始化后不改变 |
| IOptionsSnapshot<T> | Scoped | ✅ | 请求级配置(支持热更新) |
| IOptionsMonitor<T> | Singleton | ✅ | 全局配置监控 |
// IOptionsMonitor 使用示例
public class ConfigMonitorService
{
private readonly EmailSettings _settings;
public ConfigMonitorService(IOptionsMonitor<EmailSettings> monitor)
{
_settings = monitor.CurrentValue;
monitor.OnChange(newSettings =>
{
Console.WriteLine($"配置已更新!新端口: {newSettings.Port}");
});
}
}
2.3 命名选项(Named Options)
// 配置类
public class StorageOptions
{
public string ConnectionString { get; set; }
public string Container { get; set; }
}
// appsettings.json
{
"Storage": {
"Primary": {
"ConnectionString": "AccountEndpoint=...",
"Container": "main-container"
},
"Backup": {
"ConnectionString": "AccountEndpoint=...",
"Container": "backup-container"
}
}
}
// 服务注册
builder.Services.Configure<StorageOptions>("Primary",
builder.Configuration.GetSection("Storage:Primary"));
builder.Services.Configure<StorageOptions>("Backup",
builder.Configuration.GetSection("Storage:Backup"));
// 使用
public class StorageService
{
private readonly StorageOptions _primary;
private readonly StorageOptions _backup;
public StorageService(
IOptionsSnapshot<StorageOptions> options)
{
_primary = options.Get("Primary");
_backup = options.Get("Backup");
}
}
三、高级配置技术解析
3.1 环境变量覆盖机制
3.1.1 环境变量命名规则
替换冒号为双下划线__全大写格式(Linux 区分大小写)示例:Logging__LogLevel__Default → LOGGING__LOGLEVEL__DEFAULT
3.1.2 Docker 部署示例
FROM mcr.microsoft.com/dotnet/aspnet:8.0 ENV LOGGING__LOGLEVEL__DEFAULT=Debug COPY ./app /app
3.2 配置热重载(Hot Reload)
// 启用热重载
builder.Services.Configure<EmailSettings>(builder.Configuration.GetSection("Email"));
builder.Services.Configure<EmailSettings>(options =>
{
// 动态响应配置变化
builder.Configuration.GetReloadToken().RegisterChangeCallback(
state =>
{
options.Port = builder.Configuration.GetValue<int>("Email:Port");
},
null
);
});
// .NET 6+ 简化方式
builder.Services.AddOptions<EmailSettings>()
.Bind(builder.Configuration.GetSection("Email"))
.ValidateDataAnnotations()
.ValidateOnStart();
3.3 配置验证技术
public class EmailSettings : IValidatableObject
{
[Required]
[EmailAddress]
public string FromAddress { get; set; }
[Range(1, 65535)]
public int Port { get; set; }
public IEnumerable<ValidationResult> Validate(ValidationContext context)
{
if (EnableSsl && Port == 25)
{
yield return new ValidationResult(
"SSL cannot be used with port 25",
new[] { nameof(Port), nameof(EnableSsl) });
}
}
}
// 启用验证
builder.Services.AddOptions<EmailSettings>()
.Bind(builder.Configuration.GetSection("Email"))
.ValidateDataAnnotations()
.ValidateOnStart(); // 应用启动时验证
四、企业级配置管理方案
4.1 多环境配置策略
appsettings.json # 基础配置 appsettings.Development.json # 开发环境(本地) appsettings.Staging.json # 预发布环境 appsettings.Production.json # 生产环境
4.2 安全配置实践
4.2.1 敏感数据保护
// 使用Secret Manager(开发环境)
dotnet user-secrets set "Database:Password" "P@ssw0rd"
// 生产环境使用Azure Key Vault
builder.Configuration.AddAzureKeyVault(
new Uri("https://myvault.vault.azure.net/"),
new DefaultAzureCredential());
4.2.2 配置加密方案
public class EncryptedJsonProvider : FileConfigurationProvider
{
private readonly Aes _aes;
public EncryptedJsonProvider(EncryptedJsonSource source) : base(source)
{
_aes = Aes.Create();
_aes.Key = Convert.FromBase64String(Environment.GetEnvironmentVariable("CONFIG_KEY"));
}
public override void Load(Stream stream)
{
using var cryptoStream = new CryptoStream(stream, _aes.CreateDecryptor(), CryptoStreamMode.Read);
base.Load(cryptoStream);
}
}
// 注册自定义提供程序
builder.Configuration.Add(new EncryptedJsonSource
{
Path = "appsettings.enc.json",
Optional = false
});
4.3 分布式配置中心
// 使用Consul配置中心
builder.Configuration.AddConsul(
"appsettings.json",
options =>
{
options.ConsulConfigurationOptions = cco =>
{
cco.Address = new Uri("http://consul:8500");
};
options.ReloadOnChange = true;
options.Optional = false;
}
);
五、配置技术对比分析
5.1 方法对比表
| 提取方法 | 适用场景 | 优点 | 缺点 |
|---|---|---|---|
| IConfiguration | 简单配置、快速原型开发 | 零学习成本、直接访问 | 弱类型、无验证、易出错 |
| IOptions | 全局静态配置 | 强类型、依赖注入友好 | 不支持运行时更新 |
| IOptionsSnapshot | 请求级配置、多租户系统 | 支持作用域生命周期、热更新 | 每次请求重新绑定配置 |
| IOptionsMonitor | 全局配置监听、后台服务 | 跨作用域更新通知、单例模式 | 实现复杂度较高 |
| Named Options | 同类型多配置实例 | 灵活管理多个配置组 | 配置结构复杂化 |
5.2 性能基准测试
BenchmarkDotNet=v0.13.1, OS=Windows 10
Intel Core i7-11800H 2.30GHz, 1 CPU, 16 logical cores
| 方法 | 调用次数 | 平均耗时 | 内存分配 |
|----------------------|----------|----------|----------|
| IConfiguration.Get | 1000000 | 125 ns | 0 B |
| IOptions.Value | 1000000 | 38 ns | 0 B |
| IOptionsSnapshot.Get | 1000000 | 245 ns | 64 B |
| IOptionsMonitor.Get | 1000000 | 192 ns | 32 B |
5.3 最佳实践指南
1.分层配置策略
builder.Configuration
.SetBasePath(Directory.GetCurrentDirectory())
.AddJsonFile("appsettings.json") // 基础配置
.AddJsonFile($"appsettings.{env.EnvironmentName}.json", true) // 环境配置
.AddEnvironmentVariables() // 环境变量覆盖
.AddCommandLine(args) // 命令行参数
.AddUserSecrets<Program>() // 开发机密
.AddAzureKeyVault(/*生产环境*/); // 生产机密
2.配置冻结技术(高性能场景)
// 启动时冻结配置
var frozenConfig = new ConfigurationBuilder()
.AddConfiguration(builder.Configuration)
.Build()
.AsFrozen(); // 自定义扩展方法
services.AddSingleton(frozenConfig);
3.配置变更审计
public class ConfigAuditService : IOptionsChangeTokenSource<EmailSettings>
{
private readonly ILogger _logger;
public ConfigAuditService(ILogger<ConfigAuditService> logger)
{
_logger = logger;
}
public IChangeToken GetChangeToken()
{
return new ChangeToken(() =>
{
_logger.LogInformation("EmailSettings配置已变更");
});
}
}
六、结论:构建稳健的配置体系
6.1 配置系统设计原则
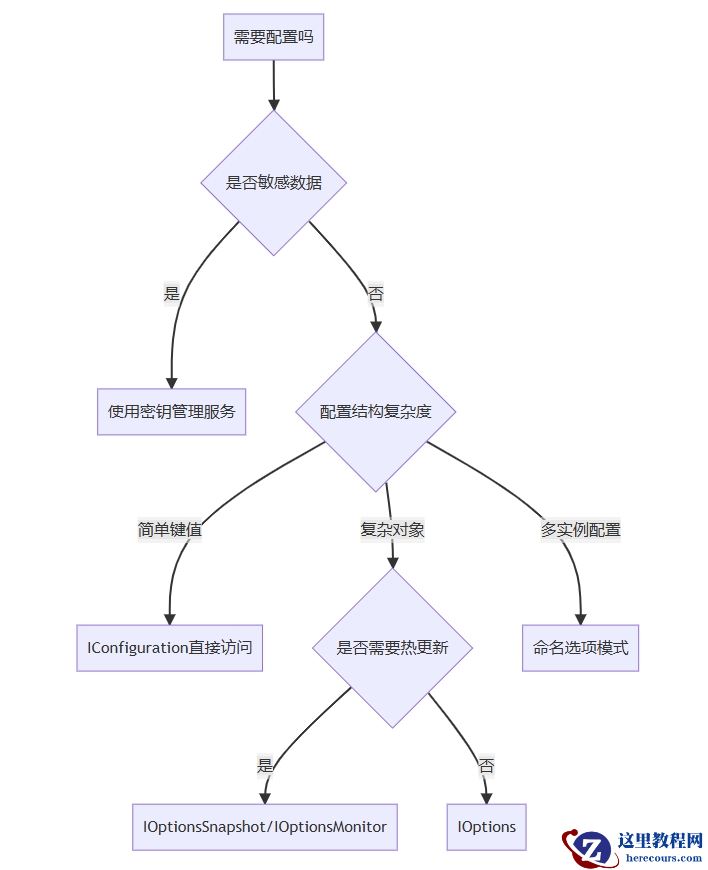
安全优先:敏感数据必须隔离存储(Key Vault/Secrets Manager)环境隔离:严格区分开发、测试、生产配置强类型导向:选项模式为主,避免魔法字符串变更可观测:实现配置变更审计和通知性能可控:关键服务使用配置冻结技术6.2 配置方案选型决策树

6.3 未来演进方向
1.AI驱动的动态配置:根据运行指标自动调整参数
services.AddSmartConfig<PerformanceSettings>(config =>
{
config.AutoTune("ConnectionPoolSize",
min: 5,
max: 100,
metric: () => ThreadPool.GetAvailableThreads());
});
2.区块链配置存证:关键配置变更上链审计
3.量子安全加密:抗量子计算的配置加密方案
到此这篇关于.Net读取配置文件appsetting.json的几种方法的文章就介绍到这了,更多相关.Net读取json文件内容请搜索以前的文章或继续浏览下面的相关文章希望大家以后多多支持!
