一、 引言
在当今信息化爆炸的年代里,越来越多制造企业使用3D软件进行产品设计的大趋势下,企业的设计效率与能力得到了很大的提升,产品研发的数字化平台更趋完善,但是上下游厂商之间的3D图文档共享却成了阻碍企业设计效率提升的新问题。任何一款三维软件所绘制的模型在转换成另一种文档格式之后,3D档案的特征属性都会丢失,无法对其进行所需的修改,使得上下游企业交流讨论出现问题。针对此现象,SolidWorks对其产品提供了一系列的编辑功能,并推出了相应的解决方案。
二、SolidWorks实体编辑工具
当我们接收到一个不同格式的3D图文档时,SolidWorks特征树上所显示的只有一个“输入”,而无其他的特征,如图1所示。故我们要生成一些可编辑的特征,来修改此三维图文档的造型。

图1
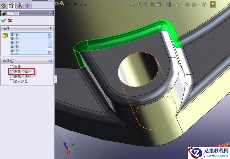
1. “圆角编辑-删除面”的使用
对很多塑料模具加工企业来说,当他们接到客户所需要注塑的产品模型时,会根据注塑的工艺来对其模型进行细微的调整,如圆角的处理。
在Solidworks环境中,点选菜单栏里的“插入”→“面”→“删除面”,在选择框中选择所需要编辑的圆角面,选项框中点击“删除并修补”,就可以将被编辑的圆角去除,重新对其进行圆角的生成,步骤如图2所示。







图2
2. “移动面”的妙用
当需要对真正意义上的实体造型改变时,外部输入档在没有任何特征的情况下很难对模型进行编辑,所以移动面的使用就变得至关重要,此功能可以直接对外部输入档进行造型改变,例如图3中的外部输入档,选择“插入”→“面”→“移动面”,点击其中的平移指令,选择要移动的面及指定所需平移的方向,就可以对其造型进行改变,完成后鼠标点选发生变更的面,就可以动态移动以达到所需要的效果,如图4所示。

图3


图4
SolidWorks是一款集成性非常高的软件,故移动面的作用还远不止于此,例如“移动面”中等距指令的使用,点选所需要等距的面,就可以对其进行偏移,如图5所示。此种方法在修改模型时使用非常方便,同样也可以通过SolidWorks的动态特征技术,进行动态修改,如图6所示。而移动面中的旋转指令也一样,例如对图7中的模型基体进行拔模处理,使此零件更容易脱模。

图5

图6

图7
三、 FeatureWorks特征识别技术
FeatureWorks是SolidWorks Office Professional套装模块中的一项重要工具,可以对几何标识进行识别,如图8所示。Feature可以很容易地在多种CAD系统中互相转换几何数据,并将其数据快速读入到SolidWorks中,如此可以减少花费在重新建模上的时间,并承袭之前的设计数据,持续工作。

图8
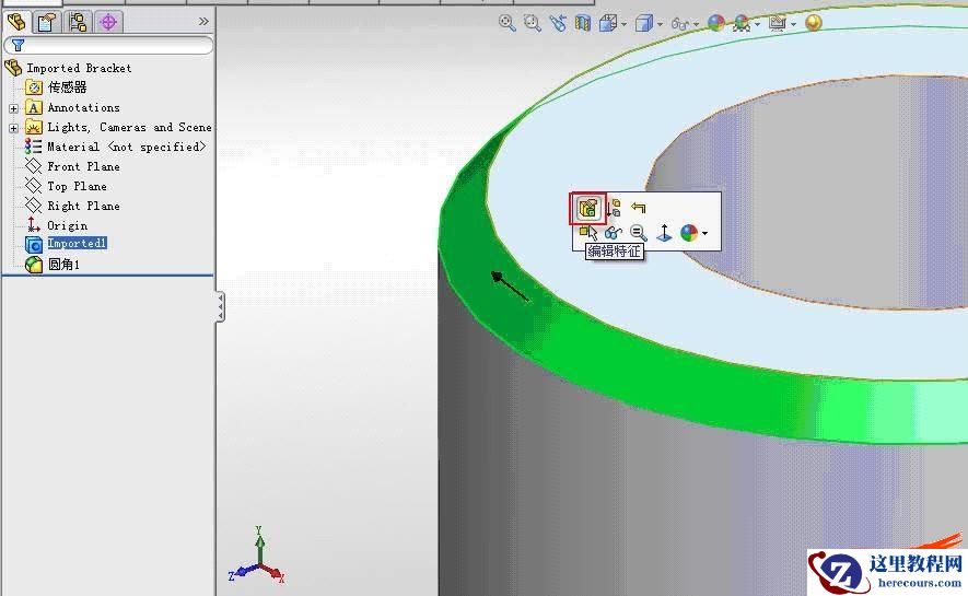
启动FeatureWorks前,在“工具”→“插件”→勾选“FeatureWorks”选项,再启动FeatureWorks。如果只是对外部档案的圆角、倒角和孔进行编辑,我们直接可以用“编辑特征”命令进行调整,如图9所示。






图9
外部档案输入到SolidWorks时,本身就可以通过Featureworks进行识别,让其产生SolidWorks可生成的特征,如图10所示。然后根据零件类型和复杂程度的不同,进行特征类型的选择。在识别模式的选框中,我们可以自动与交互混合起来使用,达到编辑零件的目的,如图11所示。


图10



图11
四、 Pro/ENGINEER至SolidWorks转换器
SolidWorks读取图文档的能力很强,可以读取市面上大多数三维设计软件的图文档,如图12所示。而针对Pro/ENGINEER的档案管理,SolidWorks在2008版以后,推出了Pro/ENGINEER至SolidWorks转换器,一举解决了Pro/ENGINEER装配体转档问题,此转换器可以把在Pro/ENGINEER中设置好的配合关系,全部转成SolidWorks能够识别的配合关系。

图12
要将Pro/ENGINEER中的装配体文件输入到SolidWorks中,单击“打开”(在对话框中设定文件类型为“Pro/ENGINEER Assembly”),浏览到文件,在Pro/ENGINEER至SolidWorks转换器对话框中,设定相关选项,如图13所示。

图13
Pro/ENGINEER中的约束也可以转换成SolidWorks装配体配合。所有基本类型,外加Pro/ENGINEER Point on Surface(曲面点)、Point on Edge(边线点)以及Edge on Surface(曲面边线)约束都接受支持,如图14所示。只有Pro/ENGINEER高层运动约束(如Gear齿轮配合)才不接受支持。

图14
五、结论
本文通过对SolidWorks实体编辑工具的演示,论述了如何通过编辑外部档案来大幅减少调用旧有设计时的工作量。用户甚至可以使用Instant 3D技术的标尺,直接拖拽即可修改。编辑工具将修改产生的新特征记录于特征树中,因此能轻而易举地将导入模型恢复成原始状态,真正解决了客户之间设计文档交流的问题,进一步提高企业的效益。
