最近对比TiDB和MySQL在大表复杂join方面,TiDB比MySQL快很多(至少三倍),这应该得益于TiDB的 分布式架构,把逻辑计算下推到各个数据节点并行执行导致的。
由于TiDB有着很好的水平分布式扩展,突破了单实例容量的限制,和分库分表比,应该有着更好的优势。 TiDB会降低开发和运维的复杂度,在2020到来之前,我继续调研这个数据库。
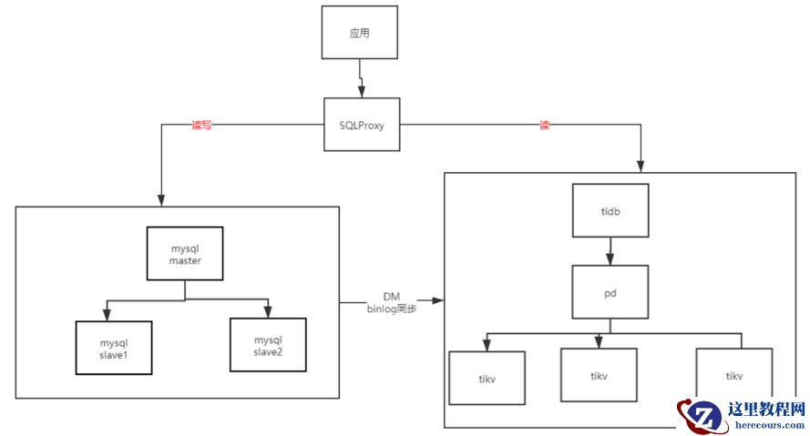
目前计划先把tidb作为MySQL从库使用,架构如下:

TIDB和MySQL性能对比
来源:这里教程网
时间:2026-03-01 14:47:30
作者:
编辑推荐:
- TIDB和MySQL性能对比03-01
- 每秒570000的写入,MySQL如何实现?03-01
- 迁移MySQL 5.7数据库03-01
- MySQL高频面试题的灵魂拷问03-01
- 使用命令选项连接到MySQL服务器(参考MySQL官方文档)03-01
- 允许远程连接到MySQL数据库服务器的步骤03-01
- 服务器事务日志已满解决方法03-01
- windows系统vscode远程调试mysql03-01
下一篇:
相关推荐
-
雷神推出 MIX PRO II 迷你主机:基于 Ultra 200H,玻璃上盖 + ARGB 灯效
2 月 9 日消息,雷神 (THUNDEROBOT) 现已宣布推出基于英
-
制造商 Musnap 推出彩色墨水屏电纸书 Ocean C:支持手写笔、第三方安卓应用
2 月 10 日消息,制造商 Musnap 现已在海外推出一款 Oce
热文推荐
- TIDB和MySQL性能对比
TIDB和MySQL性能对比
26-03-01 - 允许远程连接到MySQL数据库服务器的步骤
允许远程连接到MySQL数据库服务器的步骤
26-03-01 - windows系统vscode远程调试mysql
windows系统vscode远程调试mysql
26-03-01 - MySQL:count(*) count(字段) 实现上区别
MySQL:count(*) count(字段) 实现上区别
26-03-01 - gh-ost的学习
gh-ost的学习
26-03-01 - mysql如何允许远程访问
mysql如何允许远程访问
26-03-01 - 【沃趣科技】再述mysqldump时域问题
【沃趣科技】再述mysqldump时域问题
26-03-01 - 【沃趣科技】MySQL高可用工具Orchestrator系列五:raft多节点模式安装
- 求索作文网采用ZBLOG-PHP程序能够承受百万级的数据压力吗?
求索作文网采用ZBLOG-PHP程序能够承受百万级的数据压力吗?
26-03-01 - MySQL:查询字段数量多少对查询效率的影响
MySQL:查询字段数量多少对查询效率的影响
26-03-01
