来源:京东技术
导读
针对大促、日常系统稳定性隐患-慢sql的预防和排查,Mybatis-SQL分析组件从一个新的角度发现慢sql,让慢sql止步于发生之前,区别于主流的基于慢sql日志分析和预警,实时根据Explain分析结果进行分析和预警。
来源:京东技术
导读
大促备战,最大的隐患项之一就是慢sql,带来的破坏性最大,也是日常工作中经常带来整个应用抖动的最大隐患,而且对sql好坏的评估有一定的技术要求,有一些缺乏经验或者因为不够仔细造成一个坏的sql成功走到了线上,等发现的时候要么是造成了线上影响、报警、或者后置的慢sql采集发现,这时候一般无法快速止损,需要修改代码上线、或者调整数据库索引。
核心痛点:
1、无法提前发现慢sql,可能恶化为慢sql的语句
解决思路
1、把问题解决在上线之前,最好的办法就是在测试阶段,甚至在开发阶段就发现一个sql的好坏
2、线上发现慢sql后除了改代码上线、调整数据库表索引的方式外,支持热更新的方式替换sql语句
部门内部,目前大部分数据库框架采用的mybatis,然后基于mybatis本身的实现机制中,开发一个mybatis组件,可以自动对运行的sql进行提取和分析,定制一套默认的分析规则,让sql在开发环境和测试环境执行的时候,就能够做初步的评估,把有问题的慢sql在这个阶段暴露出来;同时具备sql替换功能,在线上出现问题sql的时候,可以通过ducc配置快速完成对一个sql的在线替换,大大降低线上问题的止损时间。
开源方案调研
图1.主流的sql分析组件功能示意核心功能:SQL分析预警能力、SQL替换能力
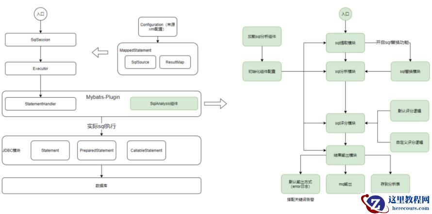
图2.设计方案示意主要分为8个功能模块
模块一:core 主要负责组件的接入到mybatis,以及其它模块的编排调用
模块二:config 主要负责组件配置信息的初始化
模块三:extrat 主要通过解析mybatis 相关对象,提取完整的待执行sql
模块四:analysis 主要拼接分析语句,执行explain分析语句并获取分析结果
模块五:rule sql分析规则的加载和初始化,支持自定义规则
目前默认规则(持续扩展):
1、查询未匹配索引
2、匹配索引过滤效果较差
3、返回行数过多
模块六:score 基于分析结果和配置的评分规则进行匹配打分,优化建议组装
模块七:out 输出模块,对于输出结果进行输出,目前已error日志、MQ两种输出方式
模块八:replace替换模块,可以对sql语句基于ducc配置进行动态替换
6.1 引入依赖jar包
<dependency> <groupId>com.jd.sql.analysis</groupId> <artifactId>sql-analysis</artifactId> <version>1.2-SNAPSHOT</version></dependency>
6.2 配置组件xml
<configuration><plugins><plugin interceptor="com.jd.sql.analysis.core.SqlAnalysisAspect" ><!-- 开启sql分析功能最简配置 --><property name="analysisSwitch" value="true"/><!-- 开启sql替换功能最简配置 --><property name="sqlReplaceModelSwitch" value="true"/><property name="duccAppName" value="XXx"/><property name="duccUri" value="ucc://xxxx@test.ducc.jd.local/v1/namespace/workbench_backend/config/default/profiles/test?longPolling=60000&necessary=false"/><property name="duccMonitorKey" value="refundBugFlag"/></plugin></plugins></configuration>
6.3 核心配置项


6.4 默认分析效果展示
1、慢sql分析效果
图3.慢sql分析效果
2、sql动态替换效果
图4.sql动态替换效果
6.5 实践使用方案
1、慢sql分析-日志输出+关键词告警
<configuration> <plugins> <plugin interceptor="com.jd.sql.analysis.core.SqlAnalysisAspect" > <property name="analysisSwitch" value="true"/> </plugin> </plugins></configuration>
2、慢sql分析-日志输出+mq输出+es存储+Kibana分析
<configuration> <plugins> <plugin interceptor="com.jd.sql.analysis.core.SqlAnalysisAspect" > <property name="appName" value="xxx-backend"/> <property name="analysisSwitch" value="true"/> <property name="outputModel" value="mq"/> <property name="mqApp" value="xxx"/> <property name="mqUser" value="xxx"/> <property name="mqPassword" value="xxx"/> <property name="mqAddress" value="jmq-testcluster.jd.local:50088"/> <property name="mqTopic" value="jdl_kds_key_node_log"/> </plugin> </plugins></configuration>
图5.最终效果示意
3、慢sql替换-ducc配置动态更新sql语句
<configuration><plugins><plugin interceptor="com.jd.sql.analysis.core.SqlAnalysisAspect" ><property name="sqlReplaceModelSwitch" value="true"/><property name="duccAppName" value="zzz-backend"/><property name="duccUri" value="ucc://xxx/v1/namespace/workbench_backend/config/default/profiles/test?longPolling=60000&necessary=false"/><property name="duccMonitorKey" value="sqlReplaceConfig"/></plugin></plugins></configuration>
图6.发现慢sql
图7.ducc配置
图8.线上sql被动态替换
性能测试
测试环境千次普通sql查询,每种场景进行了5次测试
未启用插件耗时:11108ms,10237ms,9482ms,7938ms,8196ms
开启sql分析耗时:16619ms,17333ms,16321ms,19057ms,18164ms
实际配置,只有首次执行或者间隔时间执行,单次影响10ms左右
开启sql替换耗时:10642ms,8803ms,8353ms,8830ms,9170ms
适用场景
1、慢sql预防
优势
1、核心优势:执行时分析sql,区别于传统的依赖sql执行耗时来评估慢sql,直接基于语法和索引进行前置分析,不仅能预防某些坏sql在上线后发现是慢sql,还能给出sql优化建议,可以大限度的避免线上产生慢sql。支持动态对线上sql进行替换,可以对线上问题快速止损。
2、性能:基于性能和不同的使用场景考虑,支持定制化配置,每个sql是否仅进行一次检查、或者按某个时间间隔进行配置。sql替换几乎无损耗。
3、扩展:基于后续sql评分规则的扩展、以及分析结果以不同的方式输出的考虑,支持评分规则、输出方式的自定义扩展。
结束语
本组件的核心思想,通过把慢sql分析过程中最常用的explain分析规则,以Mybatis组件的形式集成到项目中,在运行时同步分析。大家参考这种方式的时候,需要衡量性能的影响以及规则的复杂度,欢迎大家指正和提出意见。
