先看看效果图

打开预设文件(看原文链接领取)

2. 新建一个圆柱体

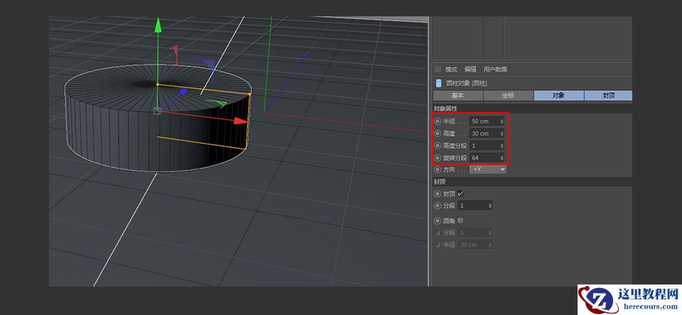
3. 圆柱体的具体参数如下图所示

4. 对圆柱体进行向下移动复制一份(按住ctrl+长按鼠标左键),圆柱的具体参数如下图所示

5. 按住shift键多选选中两个圆柱体,进行塌陷操作(快捷键C)

6. 塌陷完成后到点模式中用框选工具(快捷键0)选中所有的点,鼠标右键呼出菜单选择优化

7. 使用框选工具(快捷键0)选中图中所示的点

8. 使用缩放对选中的点进行适当的缩放,效果如下图所示

9. 同样的,对下方的圆柱进行同样的操作,效果如下图所示

10. 到线模式中使用循环选择工具(快捷键U~L)选中图中所示的边

11. 选择完成后,鼠标右键呼出菜单,选择倒角命令,倒角参数如下图所示,倒角效果如下图所示

12. 到面模式当中使用循环选择选择图中所示的面,并右键呼出菜单选中内部挤压

