先看看效果图

第一步
打开提供的预设文件(材质灯光已经设置好)

在菜单栏找到立方体图标,点击

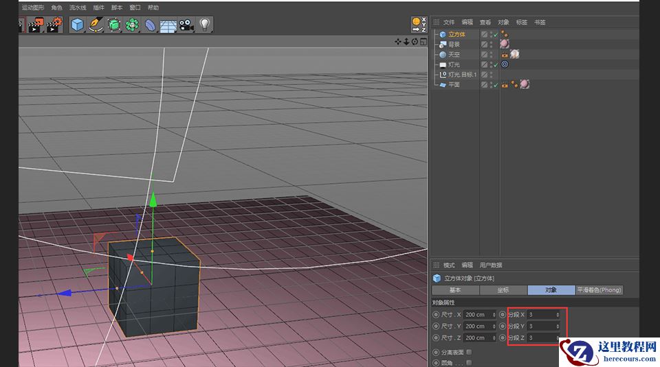
修改立方体分段,如下图所示:

选择立方体,点击左侧菜单栏的塌陷按钮

点击左侧菜单栏的按钮,切换面模式,选择下图所示的面

先看看效果图

第一步
打开提供的预设文件(材质灯光已经设置好)

在菜单栏找到立方体图标,点击

修改立方体分段,如下图所示:

选择立方体,点击左侧菜单栏的塌陷按钮

点击左侧菜单栏的按钮,切换面模式,选择下图所示的面

2 月 9 日消息,雷神 (THUNDEROBOT) 现已宣布推出基于英
2 月 10 日消息,制造商 Musnap 现已在海外推出一款 Oce
C4D详细解析萌萌哒小兔子建模教程
26-02-24excel函数如何使用
26-02-24C4D制作卡通风格的3D仙人掌图标
26-02-24C4D制作矢量风格的手机和定位器
26-02-24excel怎么使用复合函数图文教程
26-02-24C4D使用简单的形状搭建创意的场景
26-02-24C4D制作Android安卓机器人模型
26-02-24怎么让excel学习记忆常用函数
26-02-24C4D绘制卡通主题的蓝色电池教程
26-02-24C4D详细解析立体渐变色3种表现方式
26-02-24