又到了每周二的补丁更新日了,微软也在今日凌晨为Win11 22H2用户推送了最新的更新补丁KB5021255,针对这个补丁,用户们最想要了解的就是本次的更新内容以及更新补丁下载,关于这些问题,由纯净之家小编来为大伙进行解答。

KB5021255补丁下载:【点击下载】
详细的更新内容:【点击查看】
重要信息
此更新解决了可能影响任务管理器的已知问题。 它可能会在用户界面 (UI) 意外颜色显示某些元素。 UI 的某些部分可能不可读。 如果在“设置”的“个性化>颜色”部分中将“选择模式”设置为“自定义”,则可能会出现此问题。
此更新解决了 Windows 操作系统的安全问题。
改进
此安全更新包括作为 2022 年 11 月 29 日) 发布的更新 KB5020044 (的一部分的改进。 安装此 KB 时:
此更新解决了可能影响 DPAPI) 解密 (数据保护应用程序编程接口的问题。 证书私钥的解密可能会失败。 因此,虚拟专用网络 (VPN) 和其他基于 802.1 证书的身份验证可能会失败。 使用错误值加密 DPAPI 主密钥时,可能会出现此问题。
如果安装了早期更新,则只会下载此包中包含的新更新。
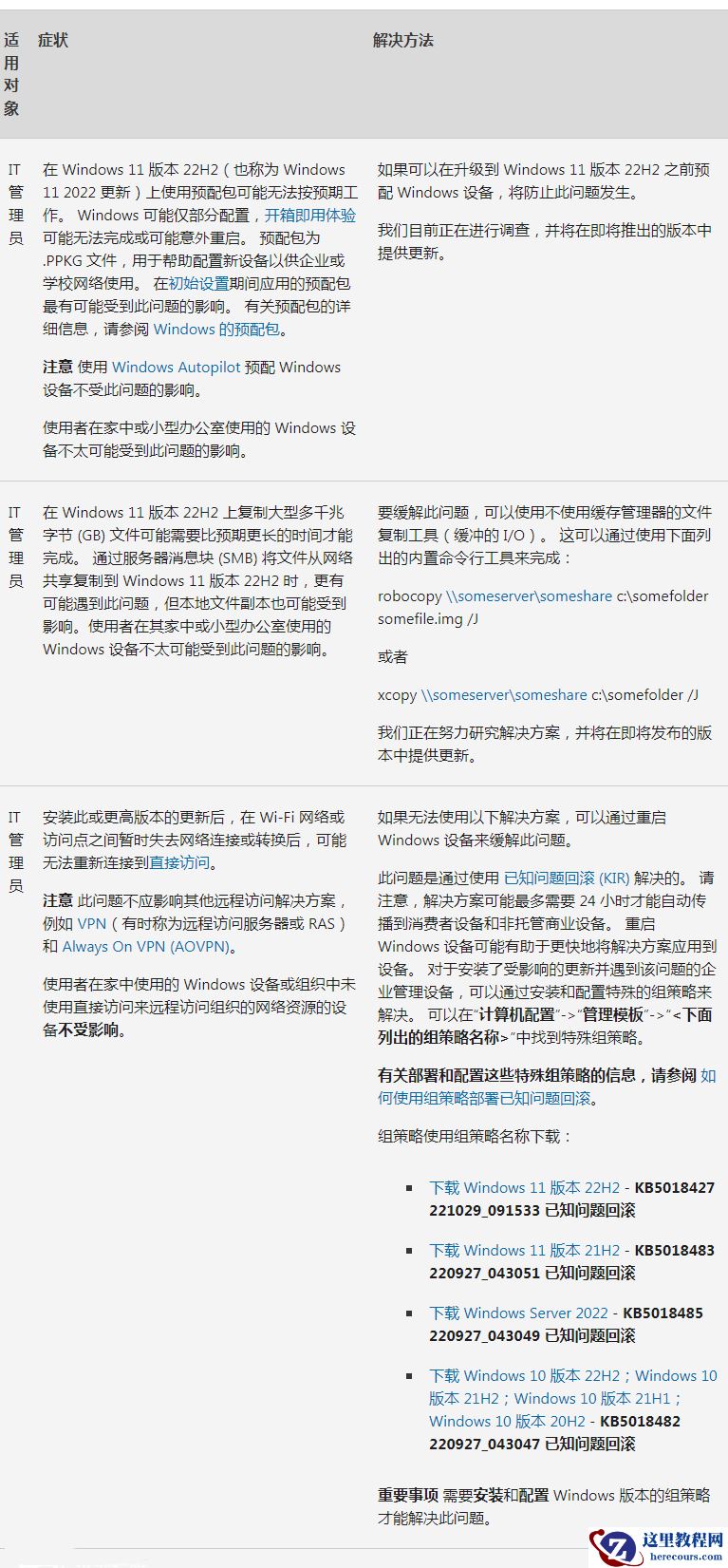
已知问题

