先看看效果图

第一步
打开提供的预设文件

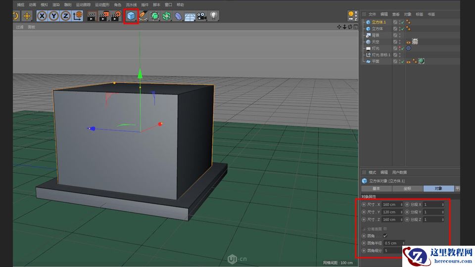
在菜单栏找到立方体图标,按住立方体图标,出现下拉菜单,点击创建立方体。

修改立方体的右下方的属性

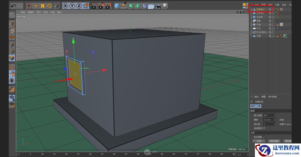
再创建立方体,修改右下方的属性,用移动工具(快捷键E)移动坐标轴调整模型位置

再创建立方体,修改右下方的属性,用移动工具移动坐标轴调整模型位置

选中立方体,点击左侧的塌陷按钮

点击左侧按钮切换面模式,选择下图所示的面

按快捷键I,按住鼠标左键向左拖拽出下图所示的效果

按住ctrl不松手,拖动红色的坐标轴,往里挤出下图所示效果

创建立方体,修改右下方参数,再通过移动坐标轴调整模型位置,效果如下图所示

